WARNING:
JavaScript is turned OFF. None of the links on this concept map will
work until it is reactivated.
If you need help turning JavaScript On, click here.
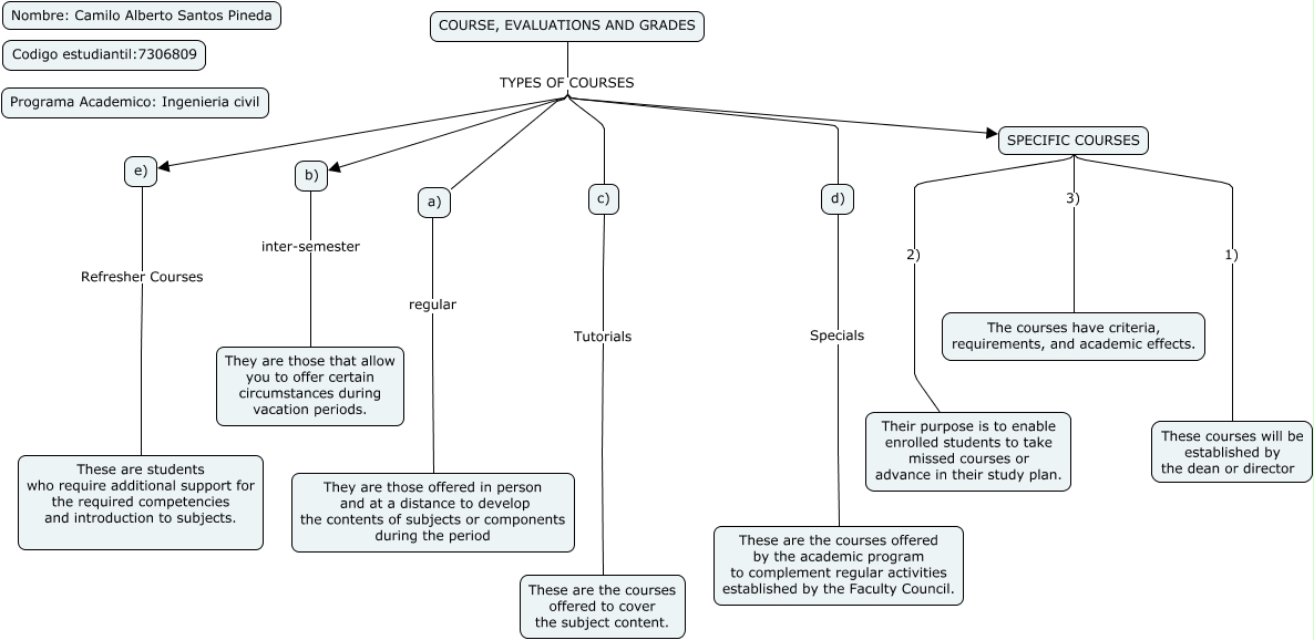
Este Cmap, tiene información relacionada con: mapa conceptual 2.0, e) Refresher Courses These are students who require additional support for the required competencies and introduction to subjects., SPECIFIC COURSES 1) These courses will be established by the dean or director, d) Specials These are the courses offered by the academic program to complement regular activities established by the Faculty Council., COURSE, EVALUATIONS AND GRADES TYPES OF COURSES b), COURSE, EVALUATIONS AND GRADES TYPES OF COURSES d), SPECIFIC COURSES 2) Their purpose is to enable enrolled students to take missed courses or advance in their study plan., COURSE, EVALUATIONS AND GRADES TYPES OF COURSES e), b) inter-semester They are those that allow you to offer certain circumstances during vacation periods., SPECIFIC COURSES 3) The courses have criteria, requirements, and academic effects., COURSE, EVALUATIONS AND GRADES TYPES OF COURSES c), a) regular They are those offered in person and at a distance to develop the contents of subjects or components during the period, COURSE, EVALUATIONS AND GRADES TYPES OF COURSES SPECIFIC COURSES, COURSE, EVALUATIONS AND GRADES TYPES OF COURSES a), c) Tutorials These are the courses offered to cover the subject content.