WARNING:
JavaScript is turned OFF. None of the links on this concept map will
work until it is reactivated.
If you need help turning JavaScript On, click here.
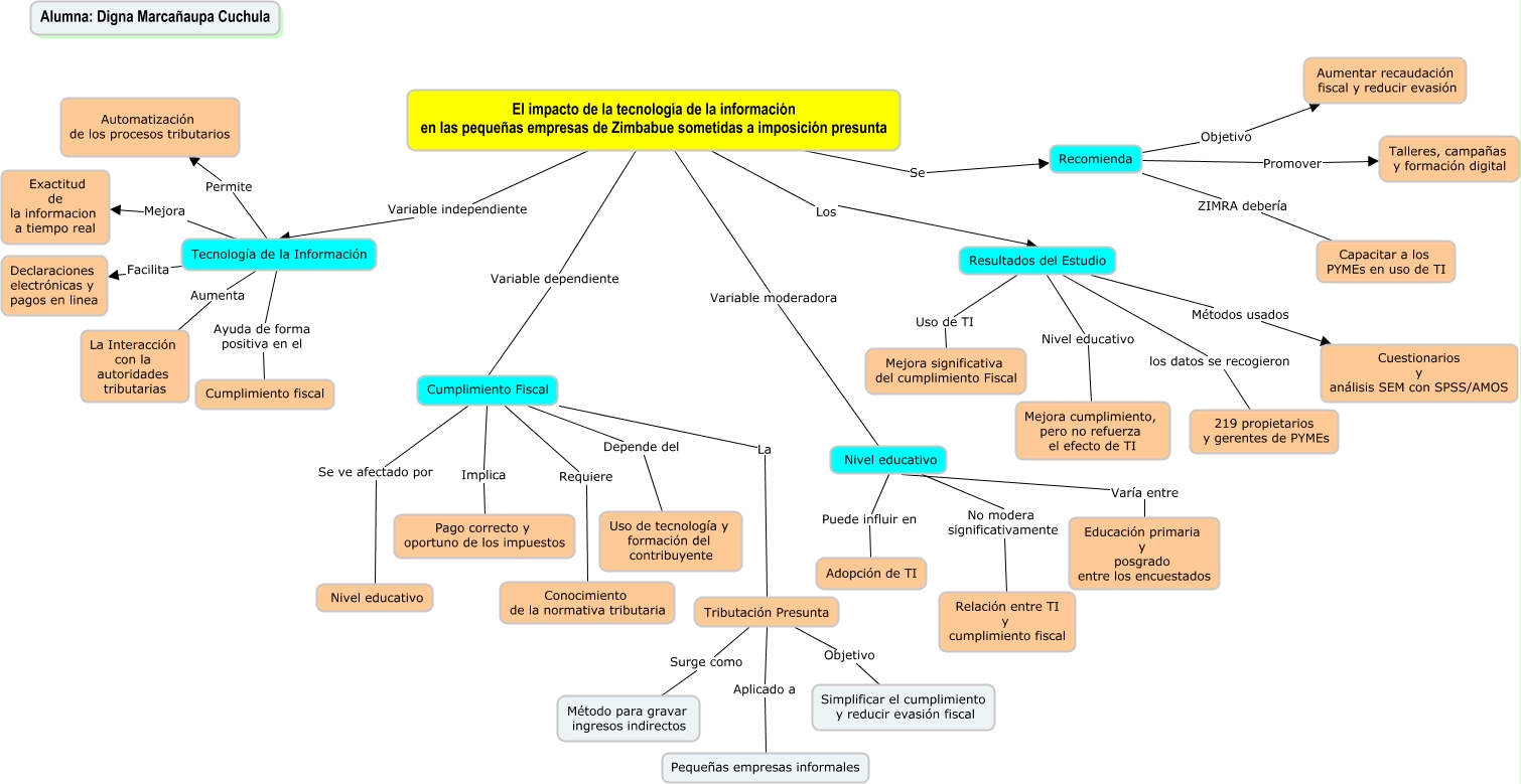
Este Cmap, tiene información relacionada con: MAPA DE ARTICULO DE INVESTIGACION, El impacto de la tecnología de la información en las pequeñas empresas de Zimbabue sometidas a imposición presunta Los Resultados del Estudio, Cumplimiento Fiscal Depende del Uso de tecnología y formación del contribuyente, El impacto de la tecnología de la información en las pequeñas empresas de Zimbabue sometidas a imposición presunta Variable dependiente Cumplimiento Fiscal, Resultados del Estudio Métodos usados Cuestionarios y análisis SEM con SPSS/AMOS, Resultados del Estudio Nivel educativo Mejora cumplimiento, pero no refuerza el efecto de TI, Tecnología de la Información Facilita Declaraciones electrónicas y pagos en linea, Tributación Presunta Objetivo Simplificar el cumplimiento y reducir evasión fiscal, Recomienda ZIMRA debería Capacitar a los PYMEs en uso de TI, Cumplimiento Fiscal La Tributación Presunta, Resultados del Estudio Uso de TI Mejora significativa del cumplimiento Fiscal, El impacto de la tecnología de la información en las pequeñas empresas de Zimbabue sometidas a imposición presunta Se Recomienda, Resultados del Estudio los datos se recogieron 219 propietarios y gerentes de PYMEs, Recomienda Objetivo Aumentar recaudación fiscal y reducir evasión, Recomienda Promover Talleres, campañas y formación digital, Tecnología de la Información Aumenta La Interacción con la autoridades tributarias, Tecnología de la Información Permite Automatización de los procesos tributarios, Tributación Presunta Aplicado a Pequeñas empresas informales, Nivel educativo No modera significativamente Relación entre TI y cumplimiento fiscal, Tributación Presunta Surge como Método para gravar ingresos indirectos, Tecnología de la Información Ayuda de forma positiva en el Cumplimiento fiscal