WARNING:
JavaScript is turned OFF. None of the links on this concept map will
work until it is reactivated.
If you need help turning JavaScript On, click here.
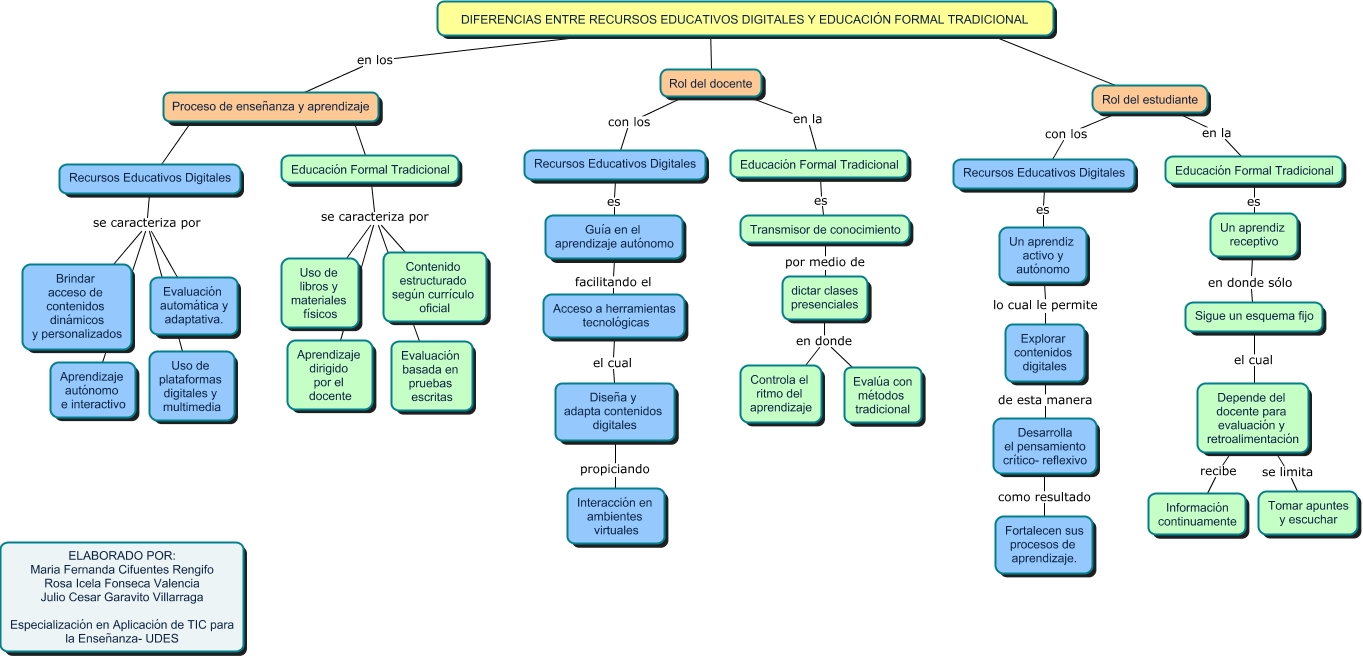
Este Cmap, tiene información relacionada con: Diferencias entre Recursos Educativos Digitales y Educación Formal Tradicional, Rol del docente con los Recursos Educativos Digitales, Recursos Educativos Digitales se caracteriza por Evaluación automática y adaptativa., Un aprendiz receptivo en donde sólo Sigue un esquema fijo, Guía en el aprendizaje autónomo facilitando el Acceso a herramientas tecnológicas, Transmisor de conocimiento por medio de dictar clases presenciales, Proceso de enseñanza y aprendizaje ???? Recursos Educativos Digitales, Acceso a herramientas tecnológicas el cual Diseña y adapta contenidos digitales, Rol del docente en la Educación Formal Tradicional, Recursos Educativos Digitales es Guía en el aprendizaje autónomo, dictar clases presenciales en donde Evalúa con métodos tradicional, Educación Formal Tradicional es Un aprendiz receptivo, Sigue un esquema fijo el cual Depende del docente para evaluación y retroalimentación, Rol del estudiante con los Recursos Educativos Digitales, Un aprendiz activo y autónomo lo cual le permite Explorar contenidos digitales, Recursos Educativos Digitales se caracteriza por Aprendizaje autónomo e interactivo, Educación Formal Tradicional se caracteriza por Evaluación basada en pruebas escritas, dictar clases presenciales en donde Controla el ritmo del aprendizaje, Rol del estudiante en la Educación Formal Tradicional, Recursos Educativos Digitales se caracteriza por Uso de plataformas digitales y multimedia, Educación Formal Tradicional es Transmisor de conocimiento