WARNING:
JavaScript is turned OFF. None of the links on this concept map will
work until it is reactivated.
If you need help turning JavaScript On, click here.
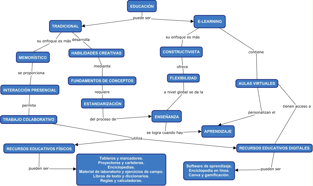
Este Cmap, tiene información relacionada con: Educacion, MEMORÍSTICO se proporciona INTERACCIÓN PRESENCIAL, ESTANDARIZACIÓN del proceso de ENSEÑANZA, FLEXIBILIDAD a nivel global se da la ENSEÑANZA, EDUCACIÓN puede ser TRADICIONAL, EDUCACIÓN puede ser E-LEARNING, AULAS VIRTUALES personalizan el APRENDIZAJE, INTERACCIÓN PRESENCIAL permite TRABAJO COLABORATIVO, RECURSOS EDUCATIVOS DIGITALES pueden ser Software de aprendizaje. Enciclopedia en línea. Canva y gamificación., E-LEARNING contiene AULAS VIRTUALES, TRABAJO COLABORATIVO utiliza RECURSOS EDUCATIVOS FÍSICOS, AULAS VIRTUALES tienen acceso a RECURSOS EDUCATIVOS DIGITALES, TRADICIONAL desarrolla HABILIDADES CREATIVAS, ENSEÑANZA se logra cuando hay APRENDIZAJE, CONSTRUCTIVISTA ofrece FLEXIBILIDAD, TRADICIONAL su enfoque es más MEMORÍSTICO, HABILIDADES CREATIVAS mediante FUNDAMENTOS DE CONCEPTOS, E-LEARNING su enfoque es más CONSTRUCTIVISTA, RECURSOS EDUCATIVOS FÍSICOS pueden ser Tableros y marcadores. Proyectores y carteleras. Enciclopedias. Material de laboratorio y ejercicios de campo. Libros de texto y diccionarios. Reglas y calculadoras., FUNDAMENTOS DE CONCEPTOS requiere ESTANDARIZACIÓN, TRABAJO COLABORATIVO utiliza RECURSOS EDUCATIVOS DIGITALES