WARNING:
JavaScript is turned OFF. None of the links on this concept map will
work until it is reactivated.
If you need help turning JavaScript On, click here.
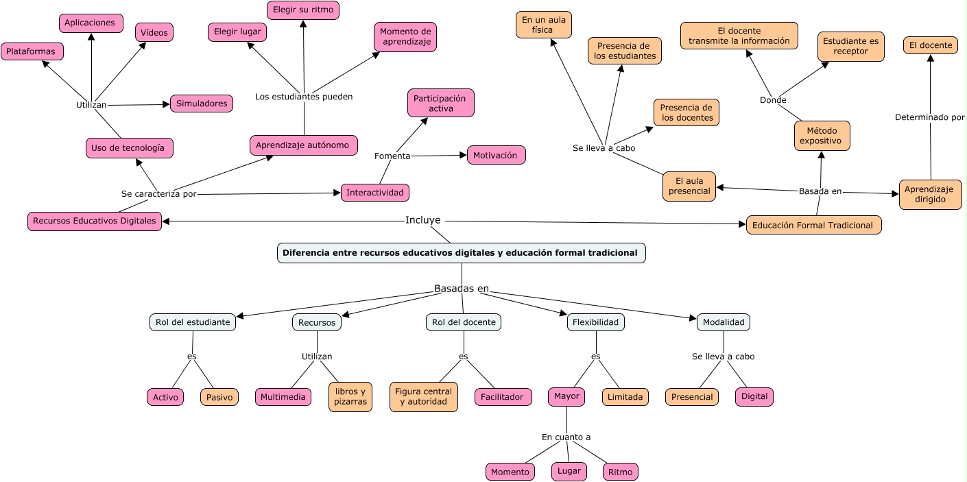
Este Cmap, tiene información relacionada con: Mapa conceptual, Educación Formal Tradicional Basada en Aprendizaje dirigido, Educación Formal Tradicional Basada en Método expositivo, Interactividad Fomenta Participación activa, Uso de tecnología Utilizan Simuladores, Recursos Educativos Digitales Se caracteriza por Interactividad, Recursos Educativos Digitales Se caracteriza por Uso de tecnología, Flexibilidad es Mayor, Educación Formal Tradicional Basada en El aula presencial, Diferencia entre recursos educativos digitales y educación formal tradicional Incluye Educación Formal Tradicional, Recursos Utilizan libros y pizarras, Uso de tecnología Utilizan Vídeos, Rol del estudiante es Activo, Rol del estudiante es Pasivo, Diferencia entre recursos educativos digitales y educación formal tradicional Basadas en Rol del estudiante, El aula presencial Se lleva a cabo Presencia de los docentes, Diferencia entre recursos educativos digitales y educación formal tradicional Basadas en Rol del docente, Modalidad Se lleva a cabo Presencial, El aula presencial Se lleva a cabo Presencia de los estudiantes, Mayor En cuanto a Momento, Interactividad Fomenta Motivación