WARNING:
JavaScript is turned OFF. None of the links on this concept map will
work until it is reactivated.
If you need help turning JavaScript On, click here.
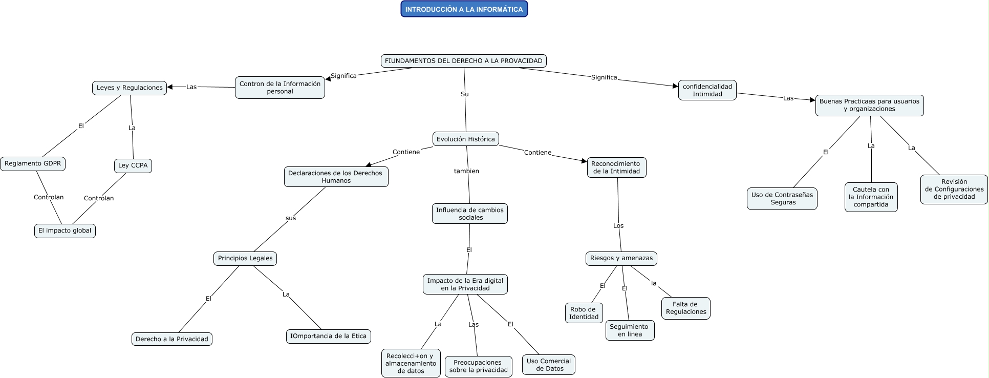
Este Cmap, tiene información relacionada con: MAPA CONCEPTUAL INFORMATICA, Leyes y Regulaciones La Ley CCPA, Impacto de la Era digital en la Privacidad La Recolecci+on y almacenamiento de datos, Buenas Practicaas para usuarios y organizaciones La Revisión de Configuraciones de privacidad, Principios Legales El Derecho a la Privacidad, FIUNDAMENTOS DEL DERECHO A LA PROVACIDAD Significa confidencialidad Intimidad, Reglamento GDPR Controlan El impacto global, Evolución Histórica tambien Influencia de cambios sociales, Riesgos y amenazas El Robo de Identidad, Buenas Practicaas para usuarios y organizaciones La Cautela con la Información compartida, Buenas Practicaas para usuarios y organizaciones El Uso de Contraseñas Seguras, Influencia de cambios sociales El Impacto de la Era digital en la Privacidad, FIUNDAMENTOS DEL DERECHO A LA PROVACIDAD Su Evolución Histórica, Declaraciones de los Derechos Humanos sus Principios Legales, Contron de la Información personal Las Leyes y Regulaciones, Riesgos y amenazas la Falta de Regulaciones, Principios Legales La IOmportancia de la Etica, Riesgos y amenazas El Seguimiento en linea, Ley CCPA Controlan El impacto global, Evolución Histórica Contiene Reconocimiento de la Intimidad, Impacto de la Era digital en la Privacidad Las Preocupaciones sobre la privacidad