WARNING:
JavaScript is turned OFF. None of the links on this concept map will
work until it is reactivated.
If you need help turning JavaScript On, click here.
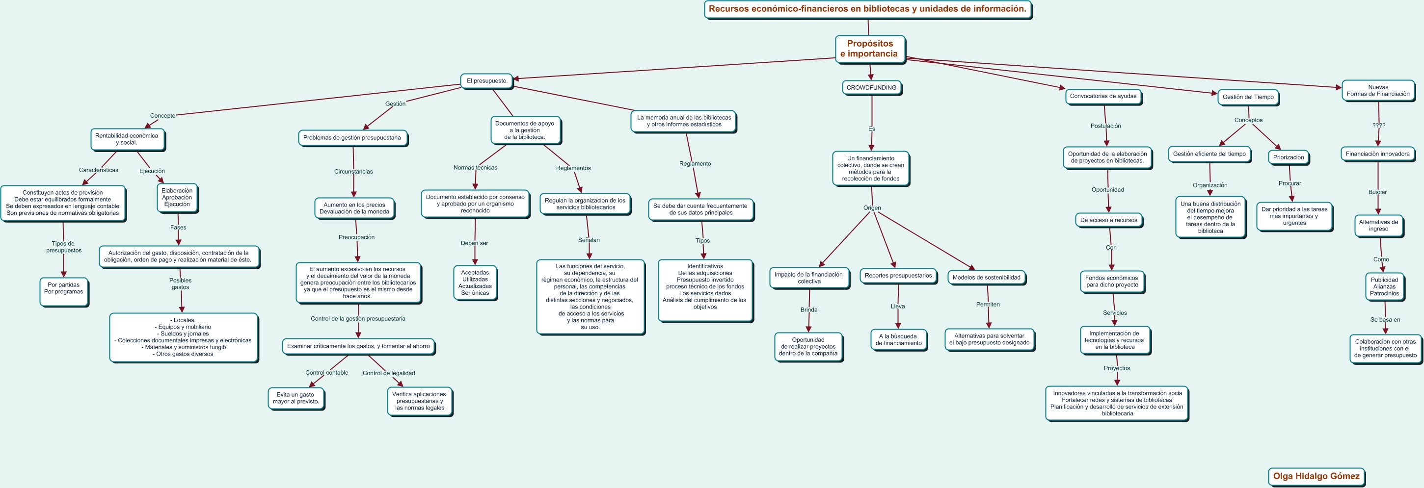
Este Cmap, tiene información relacionada con: Presupuesto, Gestión del Tiempo Conceptos Priorización, Publicidad Alianzas Patrocinios Se basa en Colaboración con otras instituciones con el de generar presupuesto, Modelos de sostenibilidad Permiten Alternativas para solventar el bajo presupuesto designado, Recursos económico-financieros en bibliotecas y unidades de información. El presupuesto., Impacto de la financiación colectiva Brinda Oportunidad de realizar proyectos dentro de la compañía, Examinar críticamente los gastos, y fomentar el ahorro Control de legalidad Verifica aplicaciones presupuestarias y las normas legales, Fondos económicos para dicho proyecto Servicios Implementación de tecnologías y recursos en la biblioteca, Examinar críticamente los gastos, y fomentar el ahorro Control contable Evita un gasto mayor al previsto., Un financiamiento colectivo, donde se crean métodos para la recolección de fondos Origen Recortes presupuestarios, Documentos de apoyo a la gestión de la biblioteca. Reglamentos Regulan la organización de los servicios bibliotecarios, La memoria anual de las bibliotecas y otros informes estadísticos Reglamento Se debe dar cuenta frecuentemente de sus datos principales, CROWDFUNDING Es Un financiamiento colectivo, donde se crean métodos para la recolección de fondos, Recursos económico-financieros en bibliotecas y unidades de información. CROWDFUNDING, Rentabilidad económica y social. Ejecución Elaboración Aprobación Ejecución, El presupuesto. ???? Documentos de apoyo a la gestión de la biblioteca., Rentabilidad económica y social. Características Constituyen actos de previsión Debe estar equilibrados formalmente Se deben expresados en lenguaje contable Son previsiones de normativas obligatorias, Elaboración Aprobación Ejecución Fases Autorización del gasto, disposición, contratación de la obligación, orden de pago y realización material de éste., El aumento excesivo en los recursos y el decaimiento del valor de la moneda genera preocupación entre los bibliotecarios ya que el presupuesto es el mismo desde hace años. Control de la gestión presupuestaria Examinar críticamente los gastos, y fomentar el ahorro, El presupuesto. Concepto Rentabilidad económica y social., Gestión del Tiempo Conceptos Gestión eficiente del tiempo