WARNING:
JavaScript is turned OFF. None of the links on this concept map will
work until it is reactivated.
If you need help turning JavaScript On, click here.
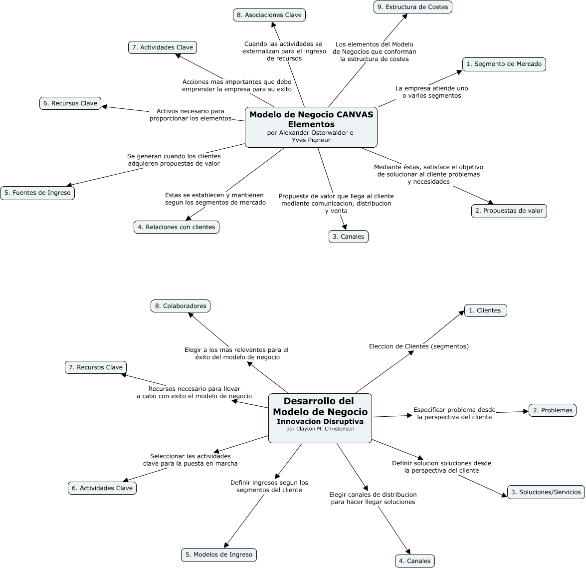
Este Cmap, tiene información relacionada con: Mapa Conceptual Modelos de Negocio JCGR, Desarrollo del Modelo de Negocio Innovacion Disruptiva por Clayton M. Christensen Elegir a los mas relevantes para el éxito del modelo de negocio 8. Colaboradores, Modelo de Negocio CANVAS Elementos por Alexander Osterwalder e Yves Pigneur Mediante éstas, satisface el objetivo de solucionar al cliente problemas y necesidades 2. Propuestas de valor, Modelo de Negocio CANVAS Elementos por Alexander Osterwalder e Yves Pigneur Activos necesario para proporcionar los elementos 6. Recursos Clave, Desarrollo del Modelo de Negocio Innovacion Disruptiva por Clayton M. Christensen Especificar problema desde la perspectiva del cliente 2. Problemas, Modelo de Negocio CANVAS Elementos por Alexander Osterwalder e Yves Pigneur La empresa atiende uno o varios segmentos 1. Segmento de Mercado, Modelo de Negocio CANVAS Elementos por Alexander Osterwalder e Yves Pigneur Cuando las actividades se externalizan para el ingreso de recursos 8. Asociaciones Clave, Modelo de Negocio CANVAS Elementos por Alexander Osterwalder e Yves Pigneur Se generan cuando los clientes adquieren propuestas de valor 5. Fuentes de Ingreso, Desarrollo del Modelo de Negocio Innovacion Disruptiva por Clayton M. Christensen Eleccion de Clientes (segmentos) 1. Clientes, Modelo de Negocio CANVAS Elementos por Alexander Osterwalder e Yves Pigneur Estas se establecen y mantienen segun los segmentos de mercado 4. Relaciones con clientes, Desarrollo del Modelo de Negocio Innovacion Disruptiva por Clayton M. Christensen Definir solucion soluciones desde la perspectiva del cliente 3. Soluciones/Servicios, Desarrollo del Modelo de Negocio Innovacion Disruptiva por Clayton M. Christensen Seleccionar las actividades clave para la puesta en marcha 6. Actividades Clave, Modelo de Negocio CANVAS Elementos por Alexander Osterwalder e Yves Pigneur Propuesta de valor que llega al cliente mediante comunicacion, distribucion y venta 3. Canales, Desarrollo del Modelo de Negocio Innovacion Disruptiva por Clayton M. Christensen Recursos necesario para llevar a cabo con exito el modelo de negocio 7. Recursos Clave, Desarrollo del Modelo de Negocio Innovacion Disruptiva por Clayton M. Christensen Elegir canales de distribucion para hacer llegar soluciones 4. Canales, Modelo de Negocio CANVAS Elementos por Alexander Osterwalder e Yves Pigneur Los elementos del Modelo de Negocios que conforman la estructura de costes 9. Estructura de Costes, Modelo de Negocio CANVAS Elementos por Alexander Osterwalder e Yves Pigneur Acciones mas importantes que debe emprender la empresa para su exito 7. Actividades Clave, Desarrollo del Modelo de Negocio Innovacion Disruptiva por Clayton M. Christensen Definir ingresos segun los segmentos del cliente 5. Modelos de Ingreso