WARNING:
JavaScript is turned OFF. None of the links on this concept map will
work until it is reactivated.
If you need help turning JavaScript On, click here.
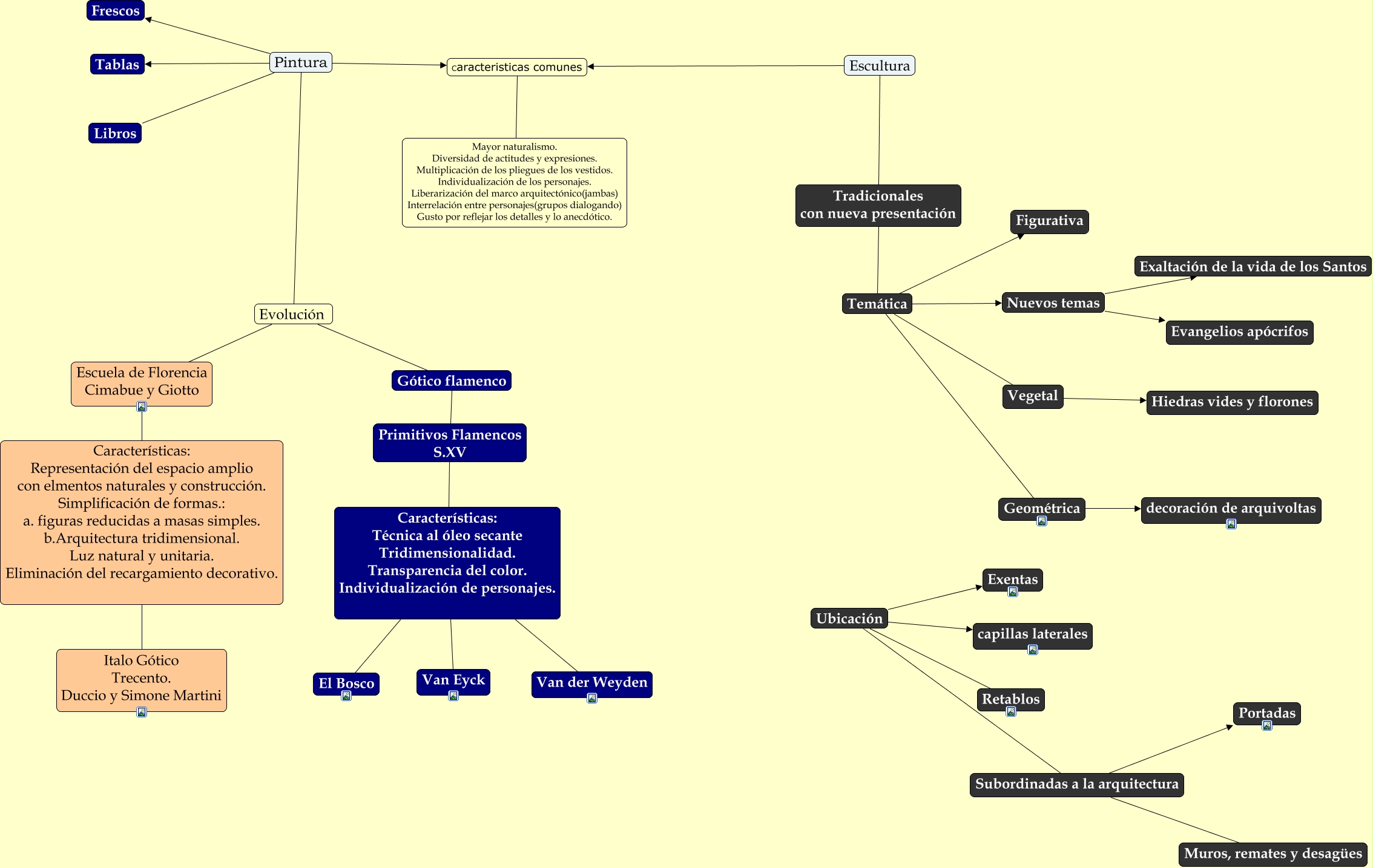
Este Cmap, tiene información relacionada con: pintura y escultura Gótica, Temática Figurativa, Características: Técnica al óleo secante Tridimensionalidad. Transparencia del color. Individualización de personajes. Van Eyck, Geométrica decoración de arquivoltas, Temática Nuevos temas, Características: Técnica al óleo secante Tridimensionalidad. Transparencia del color. Individualización de personajes. Van der Weyden, Temática Geométrica, Características: Técnica al óleo secante Tridimensionalidad. Transparencia del color. Individualización de personajes. El Bosco, Pintura Caracteristicas comunes, Pintura Libros, Pintura Frescos, Escultura Caracteristicas comunes, Ubicación capillas laterales, Primitivos Flamencos S.XV Características: Técnica al óleo secante Tridimensionalidad. Transparencia del color. Individualización de personajes., Ubicación Subordinadas a la arquitectura, Ubicación Exentas, Caracteristicas comunes Mayor naturalismo. Diversidad de actitudes y expresiones. Multiplicación de los pliegues de los vestidos. Individualización de los personajes. Liberarización del marco arquitectónico(jambas) Interrelación entre personajes(grupos dialogando) Gusto por reflejar los detalles y lo anecdótico., Evolución Gótico flamenco, Pintura Tablas, Escuela de Florencia Cimabue y Giotto Características: Representación del espacio amplio con elmentos naturales y construcción. Simplificación de formas.: a. figuras reducidas a masas simples. b.Arquitectura tridimensional. Luz natural y unitaria. Eliminación del recargamiento decorativo., Tradicionales con nueva presentación Temática