WARNING:
JavaScript is turned OFF. None of the links on this concept map will
work until it is reactivated.
If you need help turning JavaScript On, click here.
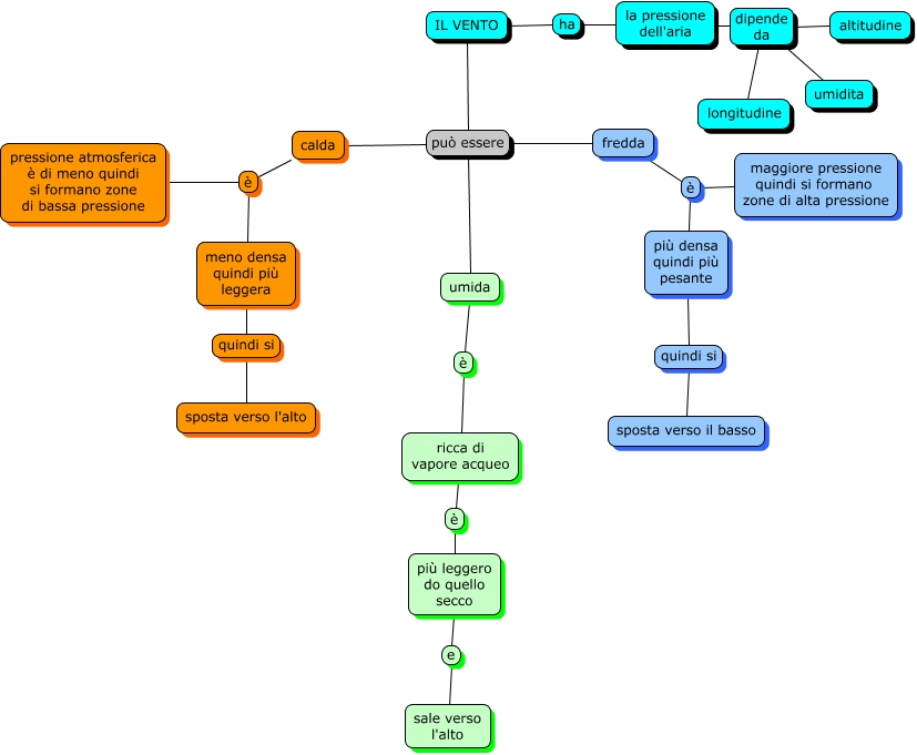
Questa Cmap, creata con IHMC CmapTools, contiene informazioni relative a: il vento Giovanni e Sofia, più leggero do quello secco e sale verso l'alto, la pressione dell'aria dipende da longitudine, IL VENTO può essere umida, la pressione dell'aria dipende da altitudine, meno densa quindi più leggera quindi si sposta verso l'alto, calda è pressione atmosferica è di meno quindi si formano zone di bassa pressione, IL VENTO ha la pressione dell'aria, fredda è maggiore pressione quindi si formano zone di alta pressione, la pressione dell'aria dipende da umidita, calda è meno densa quindi più leggera, più densa quindi più pesante quindi si sposta verso il basso, fredda è più densa quindi più pesante, IL VENTO può essere fredda, ricca di vapore acqueo è più leggero do quello secco, IL VENTO può essere calda, umida è ricca di vapore acqueo