WARNING:
JavaScript is turned OFF. None of the links on this concept map will
work until it is reactivated.
If you need help turning JavaScript On, click here.
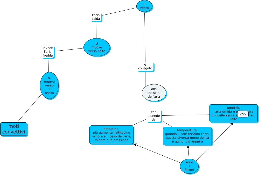
Questa Cmap, creata con IHMC CmapTools, contiene informazioni relative a: il vento Evan lorenzo, alla pressione dell'aria che dipende da ????, il vento è collegato alla pressione dell'aria, si muove verso il basso ???? moti convettivi, sono i fattori ???? altitudine, più aumenta l'altitudine minore è il peso dell'aria, minore è la pressione, sono i fattori ???? umidità, l'aria umida è più leggera di quella secca e sale verso l'alto, si muove verso l'alto invece l'aria fredda si muove verso il basso, sono i fattori ???? temperatura, quando il sole riscalda l'aria, questa diventa meno densa e quindi più leggera, il vento l'aria calda si muove verso l'alto, alla pressione dell'aria che dipende da altitudine, più aumenta l'altitudine minore è il peso dell'aria, minore è la pressione, alla pressione dell'aria che dipende da temperatura, quando il sole riscalda l'aria, questa diventa meno densa e quindi più leggera