WARNING:
JavaScript is turned OFF. None of the links on this concept map will
work until it is reactivated.
If you need help turning JavaScript On, click here.
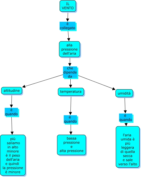
Questa Cmap, creata con IHMC CmapTools, contiene informazioni relative a: il vento Adele laura, alla pressione dell'aria che dipende da altitudine, alla pressione dell'aria che dipende da umidità, temperatura è quando bassa pressione e alta pressione, IL VENTO è collegato alla pressione dell'aria, alla pressione dell'aria che dipende da temperatura, umidità è quando l'aria umida è più leggera di quella secca e sale verso l'alto, altitudine è quando più saliamo in alto minore è il peso dell'aria e quindi la pressione è minore