WARNING:
JavaScript is turned OFF. None of the links on this concept map will
work until it is reactivated.
If you need help turning JavaScript On, click here.
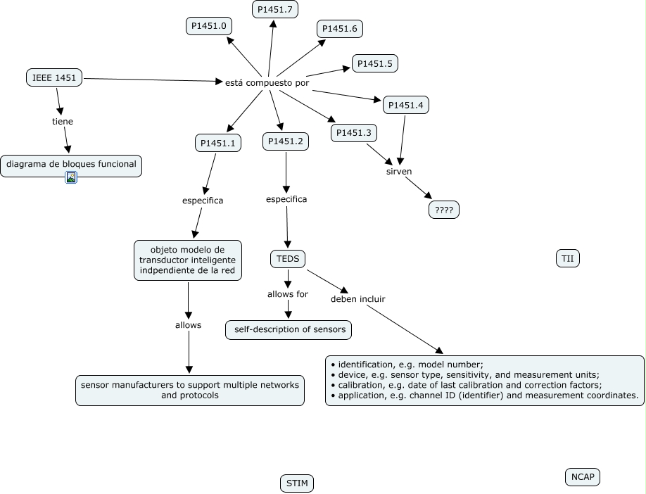
Este Cmap, tiene información relacionada con: IEEE 1451.X, IEEE 1451 está compuesto por P1451.6, TEDS deben incluir • identification, e.g. model number; • device, e.g. sensor type, sensitivity, and measurement units; • calibration, e.g. date of last calibration and correction factors; • application, e.g. channel ID (identifier) and measurement coordinates., IEEE 1451 está compuesto por P1451.3, IEEE 1451 está compuesto por P1451.5, IEEE 1451 está compuesto por P1451.0, objeto modelo de transductor inteligente indpendiente de la red allows sensor manufacturers to support multiple networks and protocols, TEDS allows for self-description of sensors, P1451.4 sirven ????, IEEE 1451 está compuesto por P1451.4, IEEE 1451 está compuesto por P1451.1, P1451.2 especifica TEDS, P1451.1 especifica objeto modelo de transductor inteligente indpendiente de la red, IEEE 1451 tiene diagrama de bloques funcional, IEEE 1451 está compuesto por P1451.7, P1451.3 sirven ????, IEEE 1451 está compuesto por P1451.2