WARNING:
JavaScript is turned OFF. None of the links on this concept map will
work until it is reactivated.
If you need help turning JavaScript On, click here.
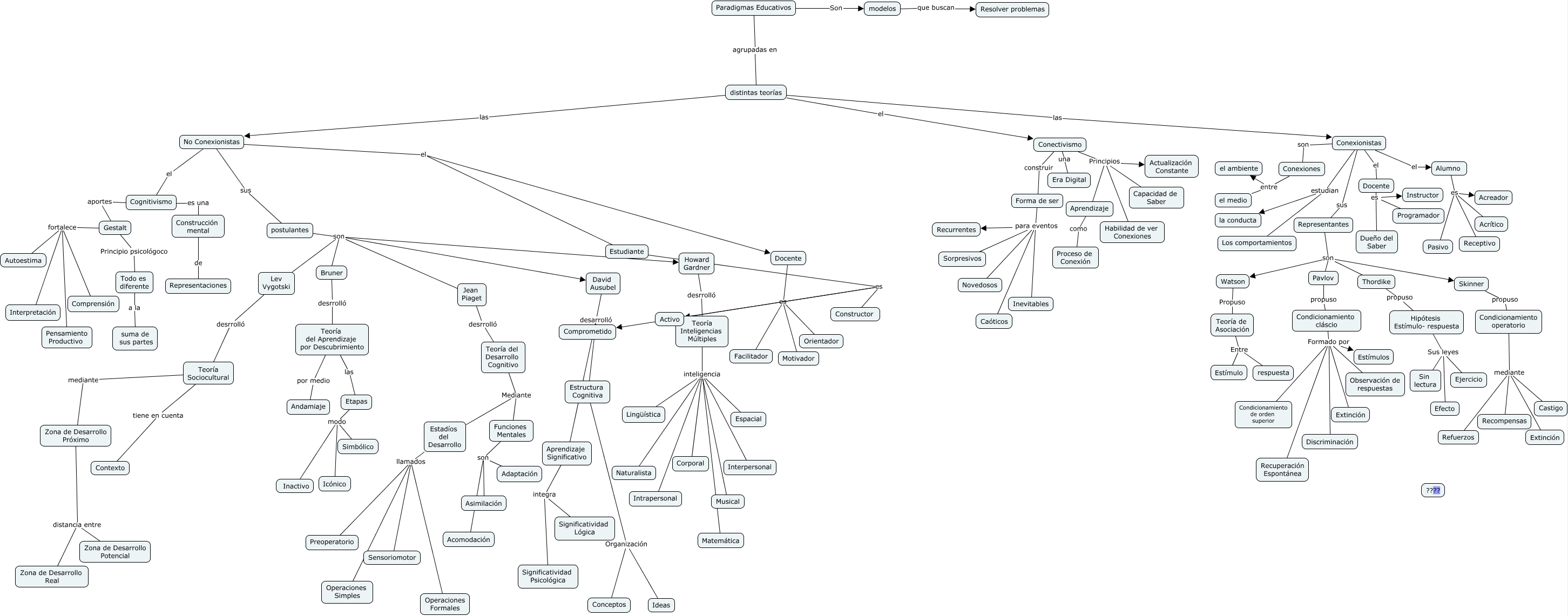
Este Cmap, tiene información relacionada con: Mapa paradigmas, Estudiante es Activo, Aprendizaje como Proceso de Conexión, Alumno es Pasivo, Conexionistas son Conexiones, Etapas modo Simbólico, David Ausubel desarrolló Estructura Cognitiva, Funciones Mentales son Acomodación, Teoría de Asociación Entre Estímulo, Todo es diferente a la suma de sus partes, Docente es Programador, Condicionamiento cláscio Formado por Observación de respuestas, Docente es Motivador, postulantes son David Ausubel, Estudiante es Constructor, Howard Gardner desrrolló Teoría Inteligencias Múltiples, Hipótesis Estímulo- respuesta Sus leyes Efecto, Representantes son Skinner, No Conexionistas el Estudiante, Zona de Desarrollo Próximo distancia entre Zona de Desarrollo Real, Representantes son Watson