WARNING:
JavaScript is turned OFF. None of the links on this concept map will
work until it is reactivated.
If you need help turning JavaScript On, click here.
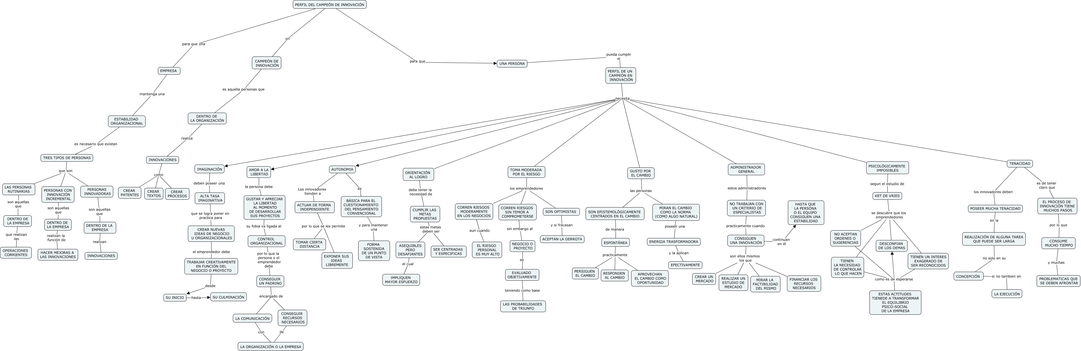
Este Cmap, tiene información relacionada con: perfil emprendedor, DENTRO DE LA EMPRESA realizan INNOVACIONES, ASEQUIBLES PERO DESAFIANTES el cual IMPLIQUEN MAYOR ESFUERZO, TENACIDAD necesita ORIENTACIÓN AL LOGRO, TENACIDAD necesita GUSTO POR EL CAMBIO, TRABAJAR CREATIVAMENTE EN FUNCIÓN DEL NEGOCIO O PROYECTO desde SU INICIO, LAS PERSONAS RUTINARIAS son aquellas que DENTRO DE LA EMPRESA, PSICOLÓGICAMENTE IMPOSIBLES necesita AMOR A LA LIBERTAD, TIENEN LA NECESIDAD DE CONTROLAR LO QUE HACEN como es de esperarse DESCONFIAN DE LOS DEMAS, TOMA MODERADA POR EL RIESGO necesita AMOR A LA LIBERTAD, TOMA MODERADA POR EL RIESGO necesita AUTONOMIA, DENTRO DE LA ORGANIZACIÓN realiza INNOVACIONES, TIENEN UN INTERES EXAGERADO DE SER RECONOCIDOS como es de esperarse DESCONFIAN DE LOS DEMAS, ESPONTÁNEA practicamente APROVECHAN EL CAMBIO COMO OPORTUNIDAD, PERSONAS INNOVADORAS son aquellas que DENTRO DE LA EMPRESA, GUSTAR Y APRECIAR LA LIBERTAD AL MOMENTO DE DESARROLLAR SUS PROYECTOS su fobia va ligada al CONTROL ORGANIZACIONAL, PSICOLÓGICAMENTE IMPOSIBLES necesita IMAGINACIÓN, POSEER MUCHA TENACIDAD en la REALIZACIÓN DE ALGUNA TAREA QUE PUEDE SER LARGA, PERFIL DE UN CAMPEÓN EN INNOVACIÓN necesita AUTONOMIA, PERFIL DE UN CAMPEÓN EN INNOVACIÓN necesita AMOR A LA LIBERTAD, PERFIL DE UN CAMPEÓN EN INNOVACIÓN necesita ADMINISTRADOR GENERAL