WARNING:
JavaScript is turned OFF. None of the links on this concept map will
work until it is reactivated.
If you need help turning JavaScript On, click here.
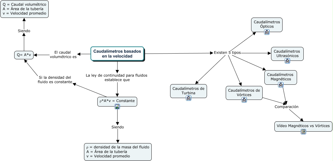
Este Cmap, tiene información relacionada con: Basados en la Velocidad, ρ*A*v = Constante Siendo ρ = densidad de la masa del fluido A = Área de la tubería v = Velocidad promedio, Caudalímetros basados en la velocidad Existen 5 tipos Caudalímetros Ópticos, Caudalímetros basados en la velocidad Existen 5 tipos Caudalímetros Magnéticos, Caudalímetros basados en la velocidad Existen 5 tipos Caudalímetros Ultrasónicos, Caudalímetros de Vórtices Comparación Vídeo Magnéticos vs Vórtices, Caudalímetros basados en la velocidad La ley de continuidad para fluidos establece que ρ*A*v = Constante, Q= A*v Siendo Q = Caudal volumétrico A = Área de la tubería v = Velocidad promedio, Caudalímetros basados en la velocidad El caudal volumétrico es Q= A*v, Caudalímetros Magnéticos Comparación Vídeo Magnéticos vs Vórtices, Caudalímetros basados en la velocidad Existen 5 tipos Caudalímetros de Turbina, Caudalímetros basados en la velocidad Existen 5 tipos Caudalímetros de Vórtices, ρ*A*v = Constante Si la densidad del fluido es constante Q= A*v