WARNING:
JavaScript is turned OFF. None of the links on this concept map will
work until it is reactivated.
If you need help turning JavaScript On, click here.
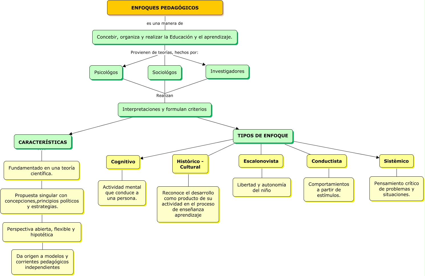
Este Cmap, tiene información relacionada con: ENFOQUES1, Fundamentado en una teoría científica. ???? Propuesta singular con concepciones,principios políticos y estrategias., Interpretaciones y formulan criterios ???? CARACTERÍSTICAS, Concebir, organiza y realizar la Educación y el aprendizaje. Provienen de teorías, hechos por: Sociológos, TIPOS DE ENFOQUE ???? Cognitivo, Propuesta singular con concepciones,principios políticos y estrategias. ???? Perspectiva abierta, flexible y hipotética, Interpretaciones y formulan criterios ???? TIPOS DE ENFOQUE, TIPOS DE ENFOQUE ???? Histórico - Cultural, TIPOS DE ENFOQUE ???? Sistémico, TIPOS DE ENFOQUE ???? Escalonovista, Sistémico ???? Pensamiento crítico de problemas y situaciones., Psicológos Realizan Interpretaciones y formulan criterios, Escalonovista ???? Libertad y autonomía del niño, Histórico - Cultural ???? Reconoce el desarrollo como producto de su actividad en el proceso de enseñanza aprendizaje, Concebir, organiza y realizar la Educación y el aprendizaje. Provienen de teorías, hechos por: Psicológos, Concebir, organiza y realizar la Educación y el aprendizaje. Provienen de teorías, hechos por: Investigadores, ENFOQUES PEDAGÓGICOS es una manera de Concebir, organiza y realizar la Educación y el aprendizaje., Perspectiva abierta, flexible y hipotética ???? Da origen a modelos y corrientes pedagógicos independientes, Sociológos Realizan Interpretaciones y formulan criterios, Cognitivo ???? Actividad mental que conduce a una persona., Investigadores Realizan Interpretaciones y formulan criterios