WARNING:
JavaScript is turned OFF. None of the links on this concept map will
work until it is reactivated.
If you need help turning JavaScript On, click here.
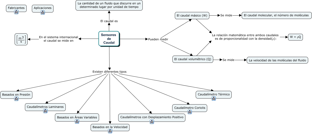
Este Cmap, tiene información relacionada con: Sensores de Caudal, Sensores de Caudal Existen diferentes tipos Caudalímetros Laminares, El caudal volumétrico (Q) Se mide La velocidad de las moléculas del fluido, Sensores de Caudal Existen diferentes tipos Caudalímetros con Desplazamiento Positivo, Sensores de Caudal En el sistema internacional el caudal se mide en <math xmlns="http://www.w3.org/1998/Math/MathML"> <mfenced open="[" close="]"> <mfrac> <mrow> <mmultiscripts> <mtext> m </mtext> <none/> <mtext> 3 </mtext> </mmultiscripts> </mrow> <mtext> s </mtext> </mfrac> </mfenced> </math>, Sensores de Caudal El caudal es La cantidad de un fluido que discurre en un determinado lugar por unidad de tiempo, Sensores de Caudal Existen diferentes tipos Basados en Áreas Variables, El caudal másico (W) La relación matemática entre ambos caudales es de proporcionalidad con la densidad(ρ): W = ρQ, Sensores de Caudal Pueden medir El caudal másico (W), Sensores de Caudal Existen diferentes tipos Caudalímetro Térmico, Sensores de Caudal Existen diferentes tipos Basados en la Velocidad, El caudal volumétrico (Q) La relación matemática entre ambos caudales es de proporcionalidad con la densidad(ρ): W = ρQ, Sensores de Caudal Existen diferentes tipos Basados en Presión, Sensores de Caudal Pueden medir El caudal volumétrico (Q), Sensores de Caudal Existen diferentes tipos Caudalímetro Coriolis, El caudal másico (W) Se mide El caudal molecular, el número de moléculas