WARNING:
JavaScript is turned OFF. None of the links on this concept map will
work until it is reactivated.
If you need help turning JavaScript On, click here.
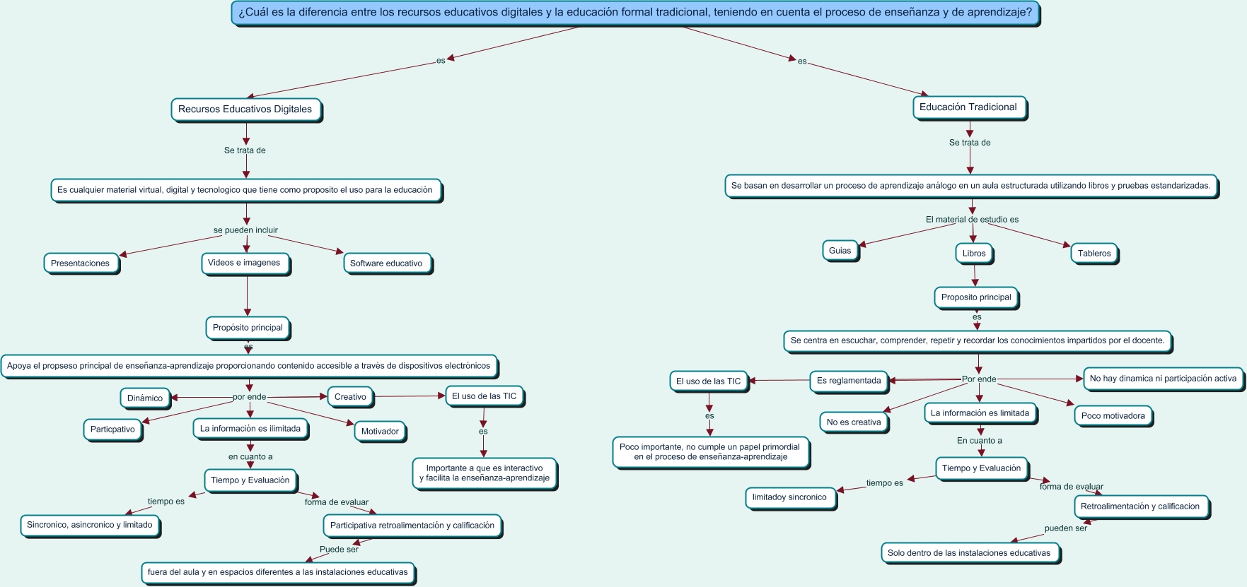
Este Cmap, tiene información relacionada con: Mapa Conceptual sobre diferencias entre los RED y educación tradicional, Es cualquier material virtual, digital y tecnologico que tiene como proposito el uso para la educación se pueden incluir Presentaciones, Se centra en escuchar, comprender, repetir y recordar los conocimientos impartidos por el docente. Por ende El uso de las TIC, Se basan en desarrollar un proceso de aprendizaje análogo en un aula estructurada utilizando libros y pruebas estandarizadas. El material de estudio es Guias, Participativa retroalimentación y calificación Puede ser fuera del aula y en espacios diferentes a las instalaciones educativas, Apoya el propseso principal de enseñanza-aprendizaje proporcionando contenido accesible a través de dispositivos electrónicos por ende Particpativo, Apoya el propseso principal de enseñanza-aprendizaje proporcionando contenido accesible a través de dispositivos electrónicos por ende Creativo, Se basan en desarrollar un proceso de aprendizaje análogo en un aula estructurada utilizando libros y pruebas estandarizadas. El material de estudio es Tableros, Apoya el propseso principal de enseñanza-aprendizaje proporcionando contenido accesible a través de dispositivos electrónicos por ende El uso de las TIC, Se centra en escuchar, comprender, repetir y recordar los conocimientos impartidos por el docente. Por ende No hay dinamica ni participación activa, Se basan en desarrollar un proceso de aprendizaje análogo en un aula estructurada utilizando libros y pruebas estandarizadas. El material de estudio es Libros, Tiempo y Evaluación forma de evaluar Participativa retroalimentación y calificación, Apoya el propseso principal de enseñanza-aprendizaje proporcionando contenido accesible a través de dispositivos electrónicos por ende Dinámico, Apoya el propseso principal de enseñanza-aprendizaje proporcionando contenido accesible a través de dispositivos electrónicos por ende Motivador, Apoya el propseso principal de enseñanza-aprendizaje proporcionando contenido accesible a través de dispositivos electrónicos por ende La información es ilimitada, Se basan en desarrollar un proceso de aprendizaje análogo en un aula estructurada utilizando libros y pruebas estandarizadas. El material de estudio es Proposito principal, La información es limitada En cuanto a Tiempo y Evaluación, La información es ilimitada en cuanto a Tiempo y Evaluación, Se centra en escuchar, comprender, repetir y recordar los conocimientos impartidos por el docente. Por ende Poco motivadora, Es cualquier material virtual, digital y tecnologico que tiene como proposito el uso para la educación se pueden incluir Videos e imagenes, ¿Cuál es la diferencia entre los recursos educativos digitales y la educación formal tradicional, teniendo en cuenta el proceso de enseñanza y de aprendizaje? es Recursos Educativos Digitales