WARNING:
JavaScript is turned OFF. None of the links on this concept map will
work until it is reactivated.
If you need help turning JavaScript On, click here.
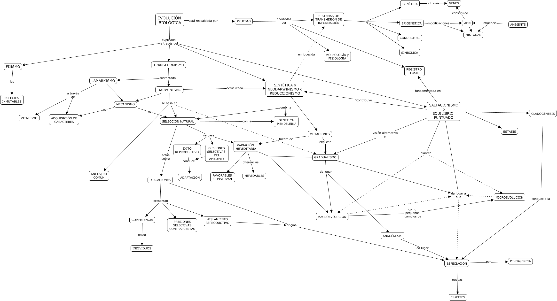
Este Cmap, tiene información relacionada con: Biología Evolutiva, PRUEBAS aportadas por REGISTRO FÓSIL, MECANISMO es ADQUISICIÓN DE CARACTERES, SELECCIÓN NATURAL con la GENÉTICA MENDELEINA, GRADUALISMO MACROEVOLUCIÓN, SINTÉTICA o NEODARWINISMO o REDUCCIONISMO combina SELECCIÓN NATURAL, SISTEMAS DE TRANSMISIÓN DE INFORMACIÓN EPIGENÉTICA, VARIACIÓN HEREDITARIA diferencias HEREDABLES, EVOLUCIÓN BIOLÓGICA está respaldada por PRUEBAS, MECANISMO es SELECCIÓN NATURAL, LAMARKISMO MECANISMO, PRUEBAS aportadas por SISTEMAS DE TRANSMISIÓN DE INFORMACIÓN, GENÉTICA a través GENES, SELECCIÓN NATURAL se basa PRESIONES SELECTIVAS DEL AMBIENTE, POBLACIONES presentan AISLAMIENTO REPRODUCTIVO, SALTACIONISMO o EQUILIBRIO PUNTUADO CLADOGÉNESIS, ESPECIACIÓN nuevas ESPECIES, EPIGENÉTICA modificaciones ADN, MUTACIONES fuente de VARIACIÓN HEREDITARIA, SALTACIONISMO o EQUILIBRIO PUNTUADO visión alternativa al GRADUALISMO, DARWINISMO se basa en GRADUALISMO