WARNING:
JavaScript is turned OFF. None of the links on this concept map will
work until it is reactivated.
If you need help turning JavaScript On, click here.
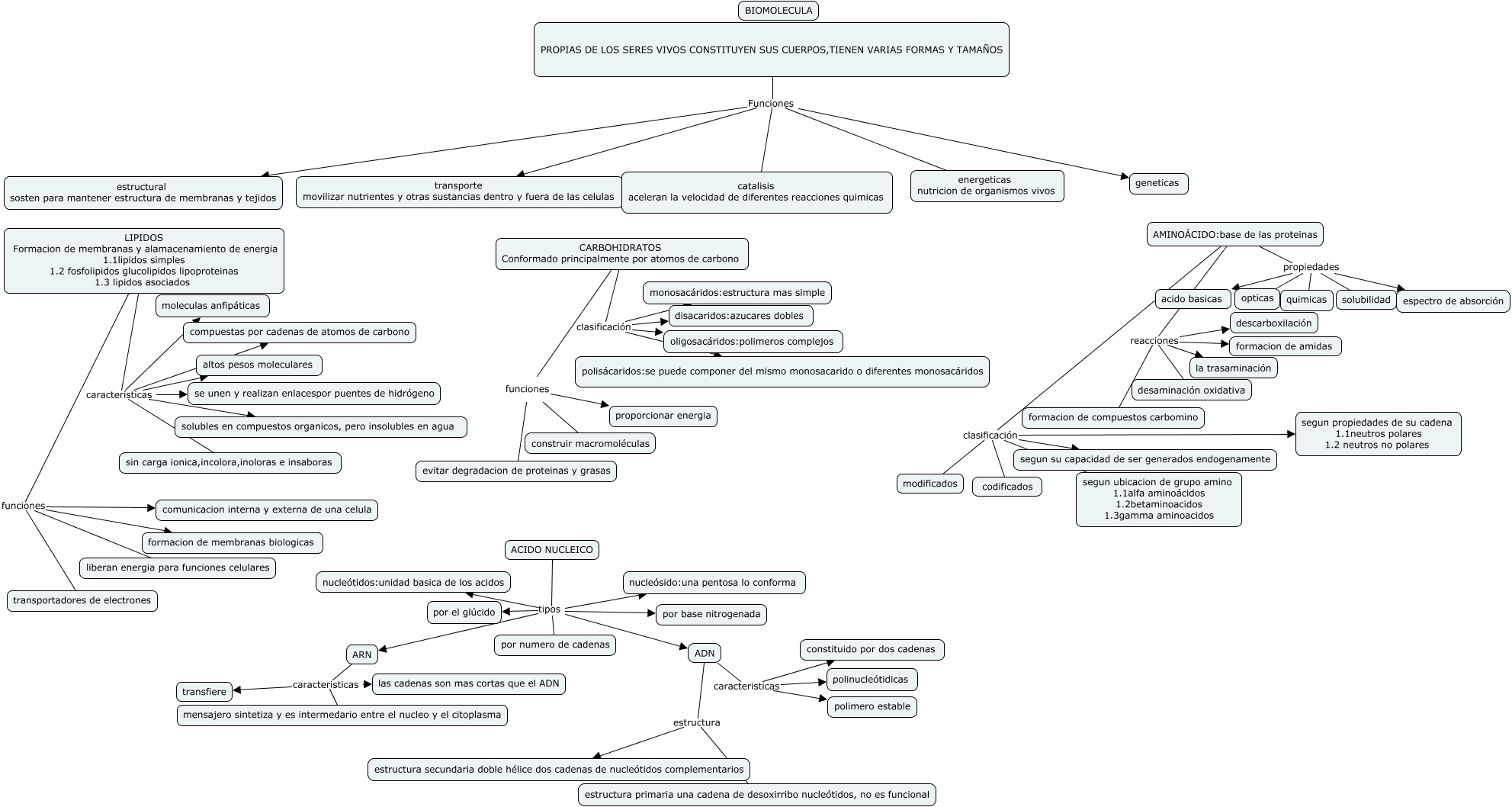
Este Cmap, tiene información relacionada con: mapa conceptual, LIPIDOS Formacion de membranas y alamacenamiento de energia 1.1lipidos simples 1.2 fosfolipidos glucolipidos lipoproteinas 1.3 lipidos asociados funciones comunicacion interna y externa de una celula, LIPIDOS Formacion de membranas y alamacenamiento de energia 1.1lipidos simples 1.2 fosfolipidos glucolipidos lipoproteinas 1.3 lipidos asociados caracteristicas compuestas por cadenas de atomos de carbono, ACIDO NUCLEICO tipos ADN, ADN caracteristicas polinucleótidicas, CARBOHIDRATOS Conformado principalmente por atomos de carbono funciones construir macromoléculas, ACIDO NUCLEICO tipos nucleótidos:unidad basica de los acidos, LIPIDOS Formacion de membranas y alamacenamiento de energia 1.1lipidos simples 1.2 fosfolipidos glucolipidos lipoproteinas 1.3 lipidos asociados caracteristicas solubles en compuestos organicos, pero insolubles en agua, AMINOÁCIDO:base de las proteinas clasificación segun propiedades de su cadena 1.1neutros polares 1.2 neutros no polares, AMINOÁCIDO:base de las proteinas propiedades acido basicas, CARBOHIDRATOS Conformado principalmente por atomos de carbono funciones evitar degradacion de proteinas y grasas, LIPIDOS Formacion de membranas y alamacenamiento de energia 1.1lipidos simples 1.2 fosfolipidos glucolipidos lipoproteinas 1.3 lipidos asociados funciones formacion de membranas biologicas, ADN caracteristicas constituido por dos cadenas, CARBOHIDRATOS Conformado principalmente por atomos de carbono clasificación oligosacáridos:polimeros complejos, AMINOÁCIDO:base de las proteinas propiedades espectro de absorción, ARN caracteristicas las cadenas son mas cortas que el ADN, AMINOÁCIDO:base de las proteinas propiedades solubilidad, AMINOÁCIDO:base de las proteinas reacciones formacion de compuestos carbomino, CARBOHIDRATOS Conformado principalmente por atomos de carbono clasificación disacaridos:azucares dobles, AMINOÁCIDO:base de las proteinas clasificación segun ubicacion de grupo amino 1.1alfa aminoácidos 1.2betaminoacidos 1.3gamma aminoacidos, LIPIDOS Formacion de membranas y alamacenamiento de energia 1.1lipidos simples 1.2 fosfolipidos glucolipidos lipoproteinas 1.3 lipidos asociados caracteristicas se unen y realizan enlacespor puentes de hidrógeno