WARNING:
JavaScript is turned OFF. None of the links on this concept map will
work until it is reactivated.
If you need help turning JavaScript On, click here.
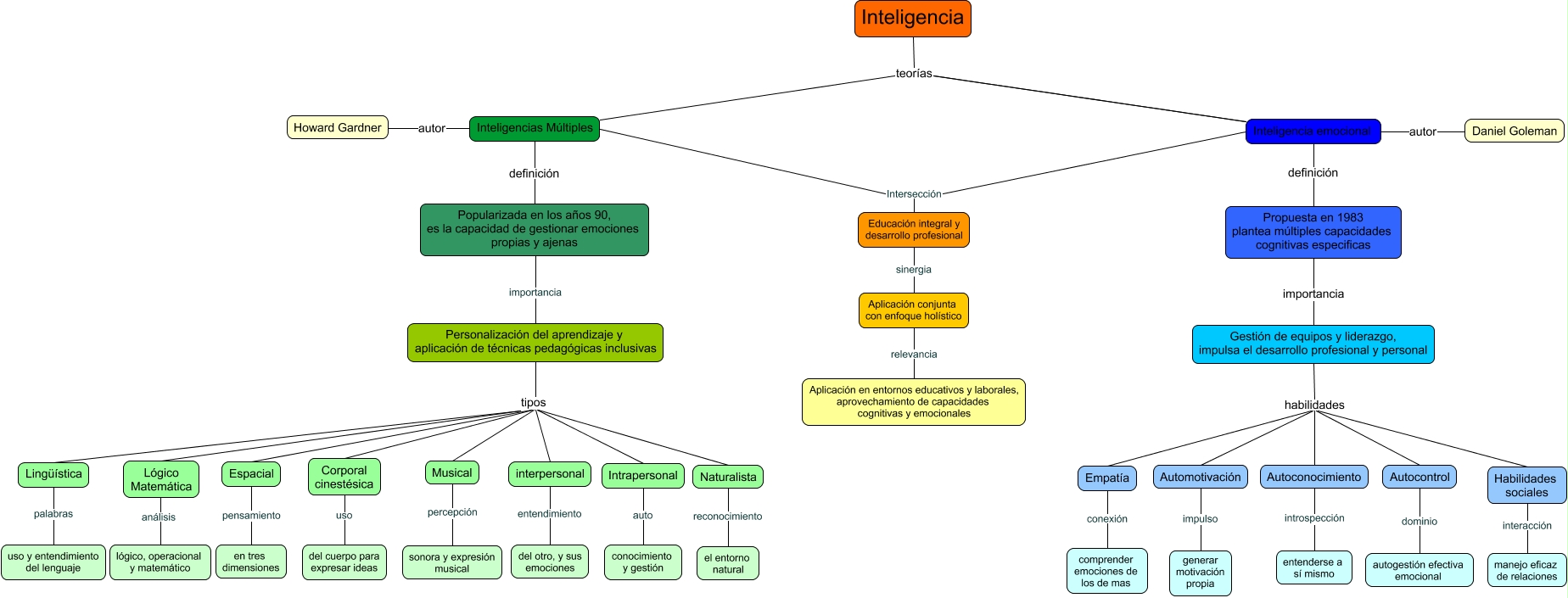
Este Cmap, tiene información relacionada con: Mapa conceptual Inteligencias, Espacial pensamiento en tres dimensiones, Personalización del aprendizaje y aplicación de técnicas pedagógicas inclusivas tipos Musical, Gestión de equipos y liderazgo, impulsa el desarrollo profesional y personal habilidades Autoconocimiento, Empatía conexión comprender emociones de los de mas, Autocontrol dominio autogestión efectiva emocional, Corporal cinestésica uso del cuerpo para expresar ideas, Inteligencia teorías Inteligencias Múltiples, Personalización del aprendizaje y aplicación de técnicas pedagógicas inclusivas tipos Lingüística, Gestión de equipos y liderazgo, impulsa el desarrollo profesional y personal habilidades Habilidades sociales, Inteligencia emocional definición Propuesta en 1983 plantea múltiples capacidades cognitivas especificas, Personalización del aprendizaje y aplicación de técnicas pedagógicas inclusivas tipos Intrapersonal, Naturalista reconocimiento el entorno natural, Inteligencias Múltiples Intersección Educación integral y desarrollo profesional, Popularizada en los años 90, es la capacidad de gestionar emociones propias y ajenas importancia Personalización del aprendizaje y aplicación de técnicas pedagógicas inclusivas, Inteligencias Múltiples autor Howard Gardner, Intrapersonal auto conocimiento y gestión, Autoconocimiento introspección entenderse a sí mismo, interpersonal entendimiento del otro, y sus emociones, Inteligencia emocional teorías Inteligencias Múltiples, Inteligencia emocional Intersección Educación integral y desarrollo profesional