WARNING:
JavaScript is turned OFF. None of the links on this concept map will
work until it is reactivated.
If you need help turning JavaScript On, click here.
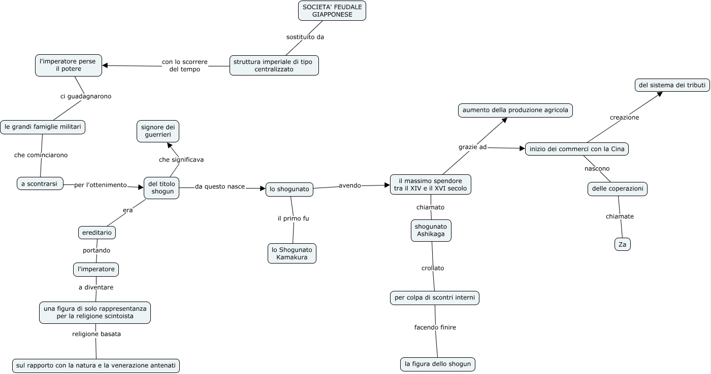
Questa Cmap, creata con IHMC CmapTools, contiene informazioni relative a: IL GIAPPONE 3als, inizio dei commerci con la Cina creazione del sistema dei tributi, inizio dei commerci con la Cina nascono delle coperazioni, del titolo shogun era ereditario, lo shogunato il primo fu lo Shogunato Kamakura, SOCIETA' FEUDALE GIAPPONESE sostituito da struttura imperiale di tipo centralizzato, il massimo spendore tra il XIV e il XVI secolo grazie ad inizio dei commerci con la Cina, il massimo spendore tra il XIV e il XVI secolo grazie ad aumento della produzione agricola, del titolo shogun da questo nasce lo shogunato, del titolo shogun che significava signore dei guerrieri, delle coperazioni chiamate Za, l'imperatore a diventare una figura di solo rappresentanza per la religione scintoista, shogunato Ashikaga crollato per colpa di scontri interni, il massimo spendore tra il XIV e il XVI secolo chiamato shogunato Ashikaga, a scontrarsi per l'ottenimento del titolo shogun, l'imperatore perse il potere ci guadagnarono le grandi famiglie militari, ereditario portando l'imperatore, struttura imperiale di tipo centralizzato con lo scorrere del tempo l'imperatore perse il potere, una figura di solo rappresentanza per la religione scintoista religione basata sul rapporto con la natura e la venerazione antenati, lo shogunato avendo il massimo spendore tra il XIV e il XVI secolo, per colpa di scontri interni facendo finire la figura dello shogun