WARNING:
JavaScript is turned OFF. None of the links on this concept map will
work until it is reactivated.
If you need help turning JavaScript On, click here.
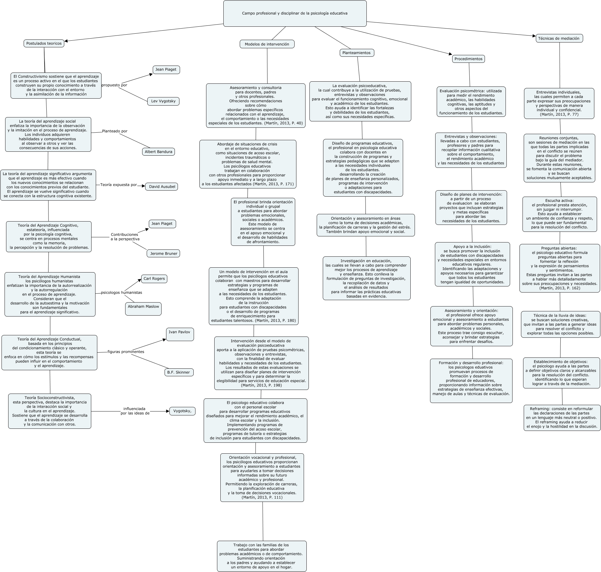
Este Cmap, tiene información relacionada con: Copia de Psicologia educativa, Teoría del Aprendizaje Conductual, basada en los principios del condicionamiento clásico y operante, esta teoría se enfoca en cómo los estímulos y las recompensas pueden influir en el comportamiento y el aprendizaje. figuras prominentes B.F. Skinner, El psicologo educativo colabora con el personal escolar para desarrollar programas educativos diseñados para mejorar el rendimiento académico, el clima escolar y la inclusión. Implementando programas de prevención del acoso escolar, programas de tutoría o estrategias de inclusión para estudiantes con discapacidades. ???? Orientación vocacional y profesional, los psicólogos educativos proporcionan orientación y asesoramiento a estudiantes para ayudarles a tomar decisiones informadas sobre su futuro académico y profesional. Permitiendo la exploración de carreras, la planificación educativa y la toma de decisiones vocacionales. (Martín, 2013, P. 111), Reuniones conjuntas, son sesiones de mediación en las que todas las partes implicadas en el conflicto se reúnen para discutir el problema bajo la guía del mediador. Durante estas reuniones, se fomenta la comunicación abierta y se buscan soluciones mutuamente aceptables. ???? Escucha activa: el profesional presta atención, sin juzgar ni interrumpir. Esto ayuda a establecer un ambiente de confianza y respeto, lo que puede ser fundamental para la resolución del conflicto., Técnicas de mediación ???? Entrevistas individuales, las cuales permiten a cada parte expresar sus preocupaciones y perspectivas de manera individual y confidencial. (Martín, 2013, P. 77), Teoría del Aprendizaje Humanista los psicólogos humanistas enfatizan la importancia de la autorrealización y la autorregulación en el proceso de aprendizaje. Consideran que el desarrollo de la autoestima y la motivación son fundamentales para el aprendizaje significativo. psicologos humanistas Abraham Maslow, Planteamientos ???? La evaluación psicoeducativa, la cual contribuye a la utilización de pruebas, entrevistas y observaciones para evaluar el funcionamiento cognitivo, emocional y académico de los estudiantes. Esto ayuda a identificar las fortalezas y debilidades de los estudiantes, así como sus necesidades específicas., Postulados teoricos ???? La teoría del aprendizaje social enfatiza la importancia de la observación y la imitación en el proceso de aprendizaje. Los individuos adquieren habilidades y comportamientos al observar a otros y ver las consecuencias de sus acciones., Teoría del Aprendizaje Conductual, basada en los principios del condicionamiento clásico y operante, esta teoría se enfoca en cómo los estímulos y las recompensas pueden influir en el comportamiento y el aprendizaje. figuras prominentes Ivan Pavlov, Asesoramiento y orientación: el profesional ofrece apoyo emocional y asesoramiento a estudiantes para abordar problemas personales, académicos y sociales. Este proceso trae consigo escuchar, aconsejar y brindar estrategias para enfrentar desafíos. ???? Formación y desarrollo profesional: los psicologos eduativos promuevan procesos de formación y desarrollo profesional de educadores, proporcionando información sobre estrategias de enseñanza efectivas, manejo de aulas y técnicas de evaluación., Planteamientos ???? Diseño de programas educativos, el profesional en psicologia educativa colabora con docentes en la construcción de programas y estrategias pedagógicas que se adapten a las necesidades individuales de los estudiantes. desarrollando la creación de planes de enseñanza personalizados, programas de intervención o adaptaciones para estudiantes con discapacidades., Postulados teoricos Proceso educativo El Constructivismo sostiene que el aprendizaje es un proceso activo en el que los estudiantes construyen su propio conocimiento a través de la interacción con el entorno y la asimilación de la información, Campo profesional y disciplinar de la psicología educativa Contempla Procedimientos, Orientación y asesoramiento en áreas como la toma de decisiones académicas, la planificación de carreras y la gestión del estrés. También brindan apoyo emocional y social. ???? Investigación en educación, las cuales se llevan a cabo para comprender mejor los procesos de aprendizaje y enseñanza. Esto conlleva la formulación de preguntas de investigación, la recopilación de datos y el análisis de resultados para informar las prácticas educativas basadas en evidencia., Diseño de planes de intervención: a partir de un proceso de evaluacion se elaboran proyectos que incluyan estrategias y metas específicas para abordar las necesidades de los estudiantes. ???? Apoyo a la inclusión: se busca promover la inclusión de estudiantes con discapacidades y necesidades especiales en entornos educativos regulares. Identificando las adaptaciones y apoyos necesarios para garantizar que todos los estudiantes tengan igualdad de oportunidades., Entrevistas y observaciones: llevadas a cabo con estudiantes, profesores y padres para recopilar información cualitativa sobre el comportamiento, el rendimiento académico y las necesidades de los estudiantes ???? Diseño de planes de intervención: a partir de un proceso de evaluacion se elaboran proyectos que incluyan estrategias y metas específicas para abordar las necesidades de los estudiantes., El Constructivismo sostiene que el aprendizaje es un proceso activo en el que los estudiantes construyen su propio conocimiento a través de la interacción con el entorno y la asimilación de la información propuesto por Jean Piaget, Teoría del Aprendizaje Cognitivo, estateoría, influenciada por la psicología cognitiva, se centra en procesos mentales como la memoria, la percepción y la resolución de problemas. Contribuciones a la perspectiva Jerome Bruner, Campo profesional y disciplinar de la psicología educativa Contempla Planteamientos, Procedimientos ???? Evaluación psicométrica: utilizada para medir el rendimiento académico, las habilidades cognitivas, las aptitudes y otros aspectos del funcionamiento de los estudiantes., Teoría del Aprendizaje Humanista los psicólogos humanistas enfatizan la importancia de la autorrealización y la autorregulación en el proceso de aprendizaje. Consideran que el desarrollo de la autoestima y la motivación son fundamentales para el aprendizaje significativo. ???? Teoría del Aprendizaje Conductual, basada en los principios del condicionamiento clásico y operante, esta teoría se enfoca en cómo los estímulos y las recompensas pueden influir en el comportamiento y el aprendizaje.