WARNING:
JavaScript is turned OFF. None of the links on this concept map will
work until it is reactivated.
If you need help turning JavaScript On, click here.
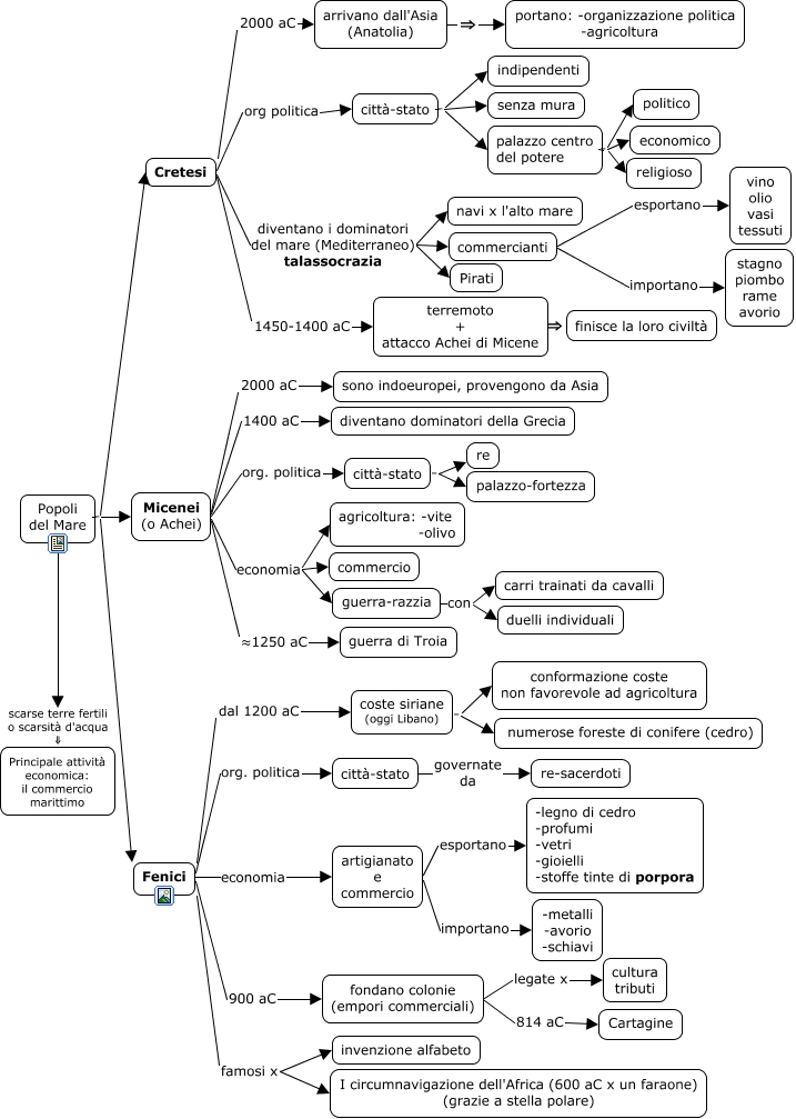
Questa Cmap, creata con IHMC CmapTools, contiene informazioni relative a: 05_popoli del mare, arrivano dall'Asia (Anatolia) ⇒ portano: -organizzazione politica -agricoltura, Fenici economia artigianato e commercio, città-stato . indipendenti, Micenei (o Achei) 1400 aC diventano dominatori della Grecia, artigianato e commercio importano -metalli -avorio -schiavi, Cretesi org politica città-stato, Cretesi diventano i dominatori del mare (Mediterraneo) talassocrazia navi x l'alto mare, città-stato . re, città-stato governate da re-sacerdoti, palazzo centro del potere . religioso, Popoli del Mare . Cretesi, Popoli del Mare . Fenici, Micenei (o Achei) ≈1250 aC guerra di Troia, città-stato . senza mura, Micenei (o Achei) 2000 aC sono indoeuropei, provengono da Asia, Cretesi diventano i dominatori del mare (Mediterraneo) talassocrazia Pirati, guerra-razzia con duelli individuali, palazzo centro del potere . economico, città-stato . palazzo-fortezza, commercianti importano stagno piombo rame avorio