WARNING:
JavaScript is turned OFF. None of the links on this concept map will
work until it is reactivated.
If you need help turning JavaScript On, click here.
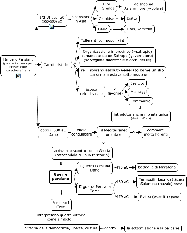
Questa Cmap, creata con IHMC CmapTools, contiene informazioni relative a: 08_guerre persiane, dopo il 500 aC Dario vuole conquistare il Mediterraneo orientale, l'Impero Persiano (popolo indoeuropeo proveniente da attuale Iran) . 1/2 VI sec. aC (555-500) aC, Caratteristiche . Estesa rete stradale, Guerre persiane . II guerra Persiana Serse, Cambise . Egitto, il Mediterraneo orientale x commerci molto fiorenti, Caratteristiche . Organizzazione in province (=satrapie) comandate da un Satrapo (governatore) (sorvegliate daorecchie e occhi dei re), Dario . Libia, Armenia, Caratteristiche . Tolleranti con popoli vinti, Caratteristiche . re = sovrano assoluto venerato come un dio cui si manifestava sottomissione, il Mediterraneo orientale ⇓ arriva allo scontro con la Grecia (attacandola sul suo territorio), Guerre persiane . I guerra Persiana Dario, Vincono i Greci interpretano questa vittoria come simbolo = Vittoria della democrazia, libertà, cultura, 1/2 VI sec. aC (555-500) aC espansione in Asia Cambise, Estesa rete stradale x favorire Esercito, arriva allo scontro con la Grecia (attacandola sul suo territorio) ⇓ Guerre persiane, l'Impero Persiano (popolo indoeuropeo proveniente da attuale Iran) . Caratteristiche, I guerra Persiana Dario 490 aC battaglia di Maratona, Estesa rete stradale x favorire Messaggi, II guerra Persiana Serse 480 aC Termopili (Leonida) Sparta Salamina (navale) Atene