WARNING:
JavaScript is turned OFF. None of the links on this concept map will
work until it is reactivated.
If you need help turning JavaScript On, click here.
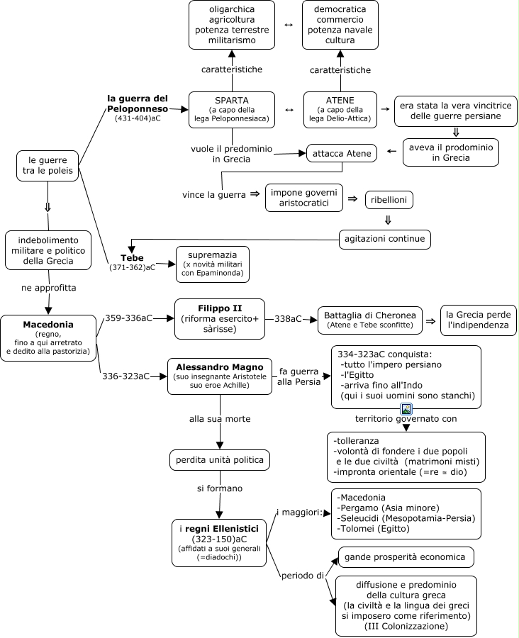
Questa Cmap, creata con IHMC CmapTools, contiene informazioni relative a: 09_guerre tra poleis, le guerre tra le poleis Tebe (371-362)aC supremazia (x novità militari con Epaminonda), agitazioni continue Tebe (371-362)aC supremazia (x novità militari con Epaminonda), le guerre tra le poleis ⇓ indebolimento militare e politico della Grecia, aveva il prodominio in Grecia ← attacca Atene, indebolimento militare e politico della Grecia ne approfitta Macedonia (regno, fino a qui arretrato e dedito alla pastorizia), ribellioni ⇓ agitazioni continue, Alessandro Magno (suo insegnante Aristotele suo eroe Achille) fa guerra alla Persia 334-323aC conquista: -tutto l'impero persiano -l'Egitto -arriva fino all'Indo (qui i suoi uomini sono stanchi), Macedonia (regno, fino a qui arretrato e dedito alla pastorizia) 359-336aC Filippo II (riforma esercito+ sàrisse), oligarchica agricoltura potenza terrestre militarismo ↔ democratica commercio potenza navale cultura, ATENE (a capo della lega Delio-Attica) caratteristiche democratica commercio potenza navale cultura, attacca Atene vince la guerra ⇒ impone governi aristocratici, i regni Ellenistici (323-150)aC (affidati a suoi generali (=diadochi)) periodo di diffusione e predominio della cultura greca (la civiltà e la lingua dei greci si imposero come riferimento) (III Colonizzazione), Filippo II (riforma esercito+ sàrisse) 338aC Battaglia di Cheronea (Atene e Tebe sconfitte), SPARTA (a capo della lega Peloponnesiaca) vuole il predominio in Grecia attacca Atene, le guerre tra le poleis la guerra del Peloponneso (431-404)aC SPARTA (a capo della lega Peloponnesiaca), SPARTA (a capo della lega Peloponnesiaca) caratteristiche oligarchica agricoltura potenza terrestre militarismo, era stata la vera vincitrice delle guerre persiane ⇓ aveva il prodominio in Grecia, i regni Ellenistici (323-150)aC (affidati a suoi generali (=diadochi)) i maggiori: -Macedonia -Pergamo (Asia minore) -Seleucidi (Mesopotamia-Persia) -Tolomei (Egitto), Battaglia di Cheronea (Atene e Tebe sconfitte) ⇒ la Grecia perde l'indipendenza, ATENE (a capo della lega Delio-Attica) → era stata la vera vincitrice delle guerre persiane