WARNING:
JavaScript is turned OFF. None of the links on this concept map will
work until it is reactivated.
If you need help turning JavaScript On, click here.
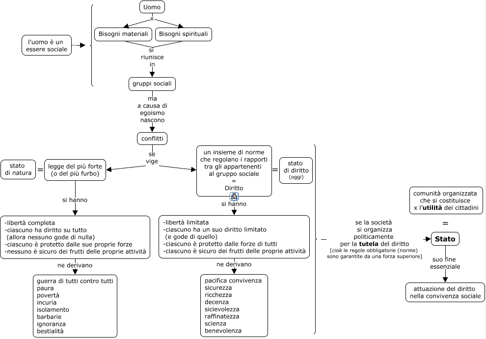
Questa Cmap, creata con IHMC CmapTools, contiene informazioni relative a: 01_citt_cost_stato, Stato suo fine essenziale attuazione del diritto nella convivenza sociale, l'uomo è un essere sociale . <math xmlns="http://www.w3.org/1998/Math/MathML"> <mrow> <mfenced open="{" close=""> <mtext> 









 </mtext> </mfenced> </mrow> </math>, -libertà completa -ciascuno ha diritto su tutto (allora nessuno gode di nulla) -ciascuno è protetto dalle sue proprie forze -nessuno è sicuro dei frutti delle proprie attività ne derivano guerra di tutti contro tutti paura povertà incuria isolamento barbarie ignoranza bestialità, Uomo x Bisogni materiali, un insieme di norme che regolano i rapporti tra gli appartenenti al gruppo sociale = Diritto = stato di diritto (oggi), Bisogni spirituali si riunisce in gruppi sociali, Bisogni materiali si riunisce in gruppi sociali, conflitti se vige legge del più forte (o del più furbo), Uomo x Bisogni spirituali, <math xmlns="http://www.w3.org/1998/Math/MathML"> <mrow> <mfenced open="" close="}"> <mtext> 
























 </mtext> </mfenced> </mrow> </math> se la società si organizza politicamente per la tutela del diritto [cioè le regole obbligatorie (norme) sono garantite da una forza superiore] Stato, -libertà limitata -ciascuno ha un suo diritto limitato (e gode di quello) -ciascuno è protetto dalle forze di tutti -ciascuno è sicuro dei frutti delle proprie attività ne derivano pacifica convivenza sicurezza ricchezza decenza sicievolezza raffinatezza scienza benevolenza, un insieme di norme che regolano i rapporti tra gli appartenenti al gruppo sociale = Diritto si hanno -libertà limitata -ciascuno ha un suo diritto limitato (e gode di quello) -ciascuno è protetto dalle forze di tutti -ciascuno è sicuro dei frutti delle proprie attività, legge del più forte (o del più furbo) si hanno -libertà completa -ciascuno ha diritto su tutto (allora nessuno gode di nulla) -ciascuno è protetto dalle sue proprie forze -nessuno è sicuro dei frutti delle proprie attività, gruppi sociali ma a causa di egoismo nascono conflitti, Stato = comunità organizzata che si costituisce x l’utilità dei cittadini, conflitti se vige un insieme di norme che regolano i rapporti tra gli appartenenti al gruppo sociale = Diritto