WARNING:
JavaScript is turned OFF. None of the links on this concept map will
work until it is reactivated.
If you need help turning JavaScript On, click here.
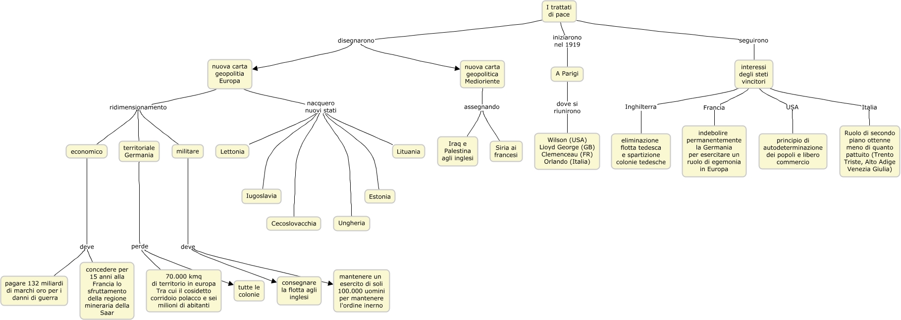
Questa Cmap, creata con IHMC CmapTools, contiene informazioni relative a: I trattati di pace, nuova carta geopolitia Europa nacquero nuovi stati Cecoslovacchia, nuova carta geopolitica Medioriente assegnando Iraq e Palestina agli inglesi, nuova carta geopolitia Europa ridimensionamento territoriale Germania, interessi degli steti vincitori Italia Ruolo di secondo piano ottenne meno di quanto pattuito (Trento Triste, Alto Adige Venezia Giulia), economico deve concedere per 15 anni alla Francia lo sfruttamento della regione mineraria della Saar, interessi degli steti vincitori Inghilterra eliminazione flotta tedesca e spartizione colonie tedesche, economico deve pagare 132 miliardi di marchi oro per i danni di guerra, I trattati di pace disegnarono nuova carta geopolitia Europa, I trattati di pace disegnarono nuova carta geopolitica Medioriente, nuova carta geopolitia Europa nacquero nuovi stati Ungheria, interessi degli steti vincitori Francia indebolire permanentemente la Germania per esercitare un ruolo di egemonia in Europa, nuova carta geopolitia Europa nacquero nuovi stati Lettonia, A Parigi dove si riunirono Wilson (USA) Lioyd George (GB) Clemenceau (FR) Orlando (Italia), territoriale Germania perde tutte le colonie, nuova carta geopolitia Europa nacquero nuovi stati Lituania, nuova carta geopolitia Europa ridimensionamento economico, territoriale Germania perde 70.000 kmq di territorio in europa Tra cui il cosidetto corridoio polacco e sei milioni di abitanti, militare deve consegnare la flotta agli inglesi, nuova carta geopolitia Europa nacquero nuovi stati Estonia, interessi degli steti vincitori USA principio di autodeterminazione dei popoli e libero commercio