WARNING:
JavaScript is turned OFF. None of the links on this concept map will
work until it is reactivated.
If you need help turning JavaScript On, click here.
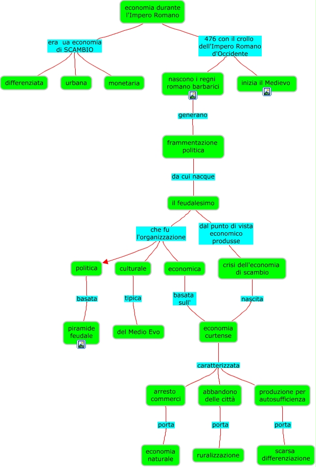
Questa Cmap, creata con IHMC CmapTools, contiene informazioni relative a: economia sussistenza, nascono i regni romano barbarici generano frammentazione politica, abbandono delle città porta ruralizzazione, produzione per autosufficienza porta scarsa differenziazione, economia durante l'Impero Romano era ua economia di SCAMBIO differenziata, il feudalesimo che fu l'organizzazione culturale, crisi dell'economia di scambio nascita economia curtense, economia durante l'Impero Romano 476 con il crollo dell'Impero Romano d'Occidente nascono i regni romano barbarici, economia curtense caratterizzata abbandono delle città, frammentazione politica da cui nacque il feudalesimo, economia durante l'Impero Romano era ua economia di SCAMBIO monetaria, economia curtense caratterizzata produzione per autosufficienza, culturale tipica del Medio Evo, economia durante l'Impero Romano era ua economia di SCAMBIO urbana, il feudalesimo dal punto di vista economico produsse crisi dell'economia di scambio, il feudalesimo che fu l'organizzazione politica, economia curtense caratterizzata arresto commerci, politica basata piramide feudale, arresto commerci porta economia naturale, economia durante l'Impero Romano 476 con il crollo dell'Impero Romano d'Occidente inizia il Medievo, il feudalesimo che fu l'organizzazione economica