WARNING:
JavaScript is turned OFF. None of the links on this concept map will
work until it is reactivated.
If you need help turning JavaScript On, click here.
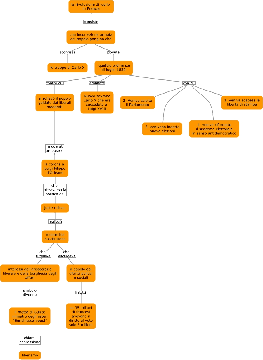
Questa Cmap, creata con IHMC CmapTools, contiene informazioni relative a: La rivoluzione di luglio 1830, quattro ordinanze di luglio 1830 con cui 3. venivano indette nuove elezioni, il popolo dai ditritti politici e sociali infatti su 35 milioni di francesi avevano il diritto al voto solo 3 milioni, la corona a Luigi Filippo d'Orléans che attraverso la politica del juste mileau, quattro ordinanze di luglio 1830 emanate Nuovo sovrano Carlo X che era succeduto a Luigi XVIII, si sollevò il popolo guidato dai liberali moderati i moderati proposero la corona a Luigi Filippo d'Orléans, una insurrezione armata del popolo parigino che sconfisse le truppe di Carlo X, quattro ordinanze di luglio 1830 con cui 1. veniva sospesa la libertà di stampa, il motto di Guizot mimstro degli esteri "Enrichissez-vous!" chiara espressione liberismo, la rivoluzione di luglio in Francia consistè una insurrezione armata del popolo parigino che, monarchia costituzione che tutelava interessi dell'aristocrazia liberale e della borghesia degli affari, quattro ordinanze di luglio 1830 contro cui si sollevò il popolo guidato dai liberali moderati, juste mileau realizzò monarchia costituzione, quattro ordinanze di luglio 1830 con cui 4. veniva riformato il sisstema elettorale in senso antidemocratico, quattro ordinanze di luglio 1830 con cui 2. Veniva sciolto il Parlamento, interessi dell'aristocrazia liberale e della borghesia degli affari simbolo divenne il motto di Guizot mimstro degli esteri "Enrichissez-vous!", una insurrezione armata del popolo parigino che dovuta quattro ordinanze di luglio 1830, monarchia costituzione che escludeva il popolo dai ditritti politici e sociali