WARNING:
JavaScript is turned OFF. None of the links on this concept map will
work until it is reactivated.
If you need help turning JavaScript On, click here.
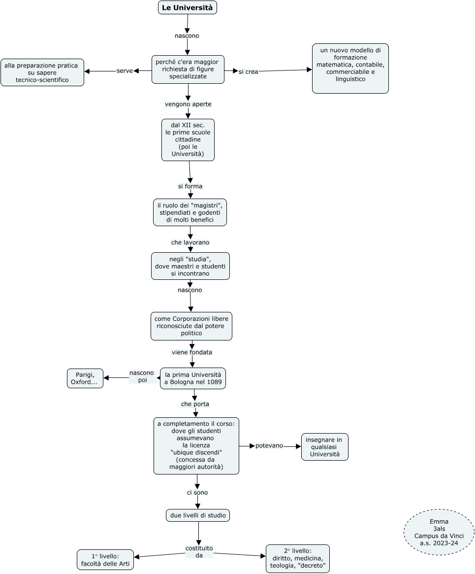
Questa Cmap, creata con IHMC CmapTools, contiene informazioni relative a: Università, due livelli di studio costituito da 2° livello: diritto, medicina, teologia, "decreto", Le Università nascono perché c'era maggior richiesta di figure specializzate, perché c'era maggior richiesta di figure specializzate serve alla preparazione pratica su sapere tecnico-scientifico, perché c'era maggior richiesta di figure specializzate si crea un nuovo modello di formazione matematica, contabile, commerciabile e linguistico, la prima Università a Bologna nel 1089 che porta a completamento il corso: dove gli studenti assumevano la licenza "ubique discendi" (concessa da maggiori autorità), come Corporazioni libere riconosciute dal potere politico viene fondata la prima Università a Bologna nel 1089, dal XII sec. le prime scuole cittadine (poi le Università) si forma il ruolo dei "magistri", stipendiati e godenti di molti benefici, perché c'era maggior richiesta di figure specializzate vengono aperte dal XII sec. le prime scuole cittadine (poi le Università), negli "studia", dove maestri e studenti si incontrano nascono come Corporazioni libere riconosciute dal potere politico, a completamento il corso: dove gli studenti assumevano la licenza "ubique discendi" (concessa da maggiori autorità) potevano insegnare in qualsiasi Università, il ruolo dei "magistri", stipendiati e godenti di molti benefici che lavorano negli "studia", dove maestri e studenti si incontrano, due livelli di studio costituito da 1° livello: facoltà delle Arti, a completamento il corso: dove gli studenti assumevano la licenza "ubique discendi" (concessa da maggiori autorità) ci sono due livelli di studio, la prima Università a Bologna nel 1089 nascono poi Parigi, Oxford...