WARNING:
JavaScript is turned OFF. None of the links on this concept map will
work until it is reactivated.
If you need help turning JavaScript On, click here.
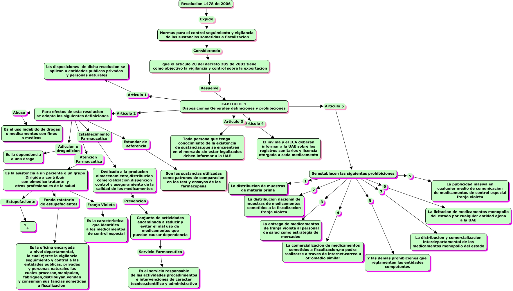
Este Cmap, tiene información relacionada con: Resolucion 1478 de 2006, CAPITULO 1 Disposiciones Generales definiciones y prohibiciones Articulo 4 El invima y el ICA deberan informar a la UAE sobre los registros sanitarios y licencia otorgado a cada medicamento, Para efectos de esta resolucion se adopta las siguientes definiciones Establecimiento Farmaucetico Dedicado a la producion almacenamiento,distribucion comercializacion,dispencion control y aseguramiento de la calidad de los medicamentos, Conjunto de actividades encaminada a reducir y evitar el mal uso de medicamentos que puedan causar dependencia Servicio Farmaceutico Es el servicio responsable de las actividades,procedimientos e intervenciones de caracter tecnico,cientifico y administrativo, Es la asistencia a un paciente o un grupo Dirigida a contribuir con elmedico tratante y otros profesionales de la salud Estupefaciente -., +, CAPITULO 1 Disposiciones Generales definiciones y prohibiciones Articulo 3 Toda persona que tenga conocimiento de la existencia de sustancias,que se encuentren en el mercado sin estar legalizados deben informar a la UAE, CAPITULO 1 Disposiciones Generales definiciones y prohibiciones Articulo 1 las disposiciones de dicha resolucion se aplican a entidades publicas privadas y personas naturales, Dedicado a la producion almacenamiento,distribucion comercializacion,dispencion control y aseguramiento de la calidad de los medicamentos Prevencion Conjunto de actividades encaminada a reducir y evitar el mal uso de medicamentos que puedan causar dependencia, Para efectos de esta resolucion se adopta las siguientes definiciones Abuso Es el uso indebido de drogas o medicamentos con fines o medicos, Se establecen las siguientes prohibiciones 8 Y las demas prohibiciones que reglamenten las entidades competentes, Para efectos de esta resolucion se adopta las siguientes definiciones Adiccion o drogadicion Es la dependencia a una droga, Se establecen las siguientes prohibiciones 6 La licitacion de medicamentos monopolio del estado por cualquier entidad ajena a la UAE, CAPITULO 1 Disposiciones Generales definiciones y prohibiciones Articulo 5 Se establecen las siguientes prohibiciones, CAPITULO 1 Disposiciones Generales definiciones y prohibiciones Articulo 2 Para efectos de esta resolucion se adopta las siguientes definiciones, Es la asistencia a un paciente o un grupo Dirigida a contribuir con elmedico tratante y otros profesionales de la salud Franja Violeta Es la caracteristica que identifica a los medicamentos de control especial, Se establecen las siguientes prohibiciones 4 La comercializacion de medicamentos sometidos a fiscalizacion,no podra realizarse a traves de internet,correo u otromedio similar, Es la asistencia a un paciente o un grupo Dirigida a contribuir con elmedico tratante y otros profesionales de la salud Fondo rotatorio de estupefacientes Es la oficina encargada a nivel departamental, la cual ejerce la vigilancia seguimiento y control a las entidades publicas, privadas y personas naturales las cuales procesan,manipulen, fabriquen,distribuyan,vendan y consuman sus tancias sometidas a fiscalizacion, Para efectos de esta resolucion se adopta las siguientes definiciones Estandar de Referencia Son las sustancias utilizadas como patrones de comparacion en los test y ensayos de las farmacopeas, Se establecen las siguientes prohibiciones 2 La distribucion nacional de muestras de medicamentos sometidos a la fiscalizacion franja violeta, Se establecen las siguientes prohibiciones 1 La distribucion de muestras de materia prima, Normas para el control seguimiento y vigilancia de las sustancias sometidas a fiscalizacion Considerando que el articulo 20 del decreto 205 de 2003 tiene como objectivo la vigilancia y control sobre la exportacion