WARNING:
JavaScript is turned OFF. None of the links on this concept map will
work until it is reactivated.
If you need help turning JavaScript On, click here.
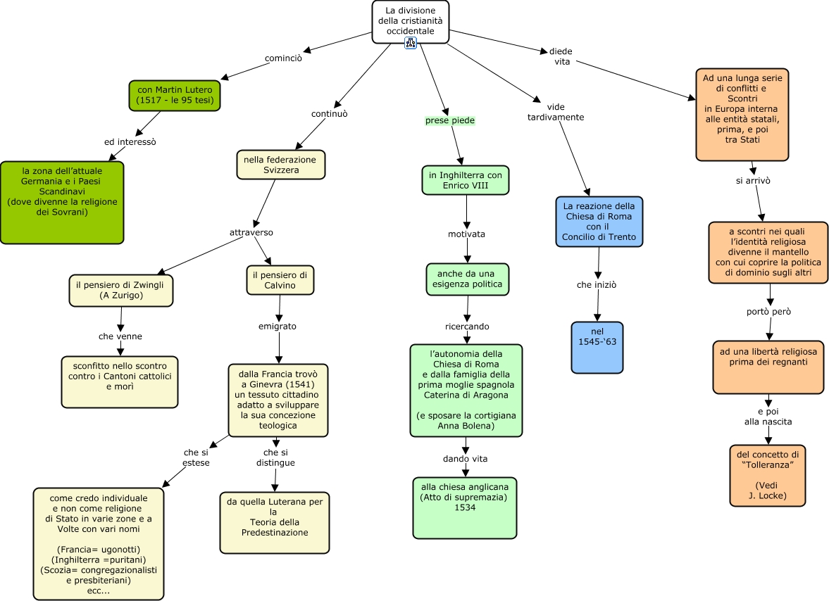
Questa Cmap, creata con IHMC CmapTools, contiene informazioni relative a: Divisione della cristianità, La reazione della Chiesa di Roma con il Concilio di Trento che iniziò nel 1545-‘63, La divisione della cristianità occidentale diede vita Ad una lunga serie di conflitti e Scontri in Europa interna alle entità statali, prima, e poi tra Stati, Ad una lunga serie di conflitti e Scontri in Europa interna alle entità statali, prima, e poi tra Stati si arrivò a scontri nei quali l’identità religiosa divenne il mantello con cui coprire la politica di dominio sugli altri, l’autonomia della Chiesa di Roma e dalla famiglia della prima moglie spagnola Caterina di Aragona (e sposare la cortigiana Anna Bolena) dando vita alla chiesa anglicana (Atto di supremazia) 1534, il pensiero di Zwingli (A Zurigo) che venne sconfitto nello scontro contro i Cantoni cattolici e morì, nella federazione Svizzera attraverso il pensiero di Calvino, dalla Francia trovò a Ginevra (1541) un tessuto cittadino adatto a sviluppare la sua concezione teologica che si distingue da quella Luterana per la Teoria della Predestinazione, La divisione della cristianità occidentale cominciò con Martin Lutero (1517 - le 95 tesi), con Martin Lutero (1517 - le 95 tesi) ed interessò la zona dell’attuale Germania e i Paesi Scandinavi (dove divenne la religione dei Sovrani), ad una libertà religiosa prima dei regnanti e poi alla nascita del concetto di “Tolleranza” (Vedi J. Locke), a scontri nei quali l’identità religiosa divenne il mantello con cui coprire la politica di dominio sugli altri portò però ad una libertà religiosa prima dei regnanti, il pensiero di Calvino emigrato dalla Francia trovò a Ginevra (1541) un tessuto cittadino adatto a sviluppare la sua concezione teologica, La divisione della cristianità occidentale continuò nella federazione Svizzera, in Inghilterra con Enrico VIII motivata anche da una esigenza politica, nella federazione Svizzera attraverso il pensiero di Zwingli (A Zurigo), La divisione della cristianità occidentale prese piede in Inghilterra con Enrico VIII, dalla Francia trovò a Ginevra (1541) un tessuto cittadino adatto a sviluppare la sua concezione teologica che si estese come credo individuale e non come religione di Stato in varie zone e a Volte con vari nomi (Francia= ugonotti) (Inghilterra =puritani) (Scozia= congregazionalisti e presbiteriani) ecc..., La divisione della cristianità occidentale vide tardivamente La reazione della Chiesa di Roma con il Concilio di Trento, anche da una esigenza politica ricercando l’autonomia della Chiesa di Roma e dalla famiglia della prima moglie spagnola Caterina di Aragona (e sposare la cortigiana Anna Bolena)