WARNING:
JavaScript is turned OFF. None of the links on this concept map will
work until it is reactivated.
If you need help turning JavaScript On, click here.
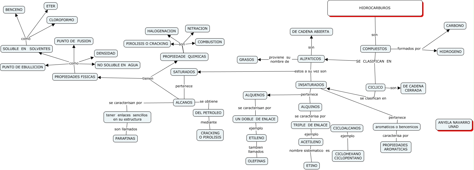
Este Cmap, tiene información relacionada con: HDROCARBUROS. ANYELA NAVARRO, ALCANOS tienen PROPIEDADE QUIMICAS, COMPUESTOS SE CLASIFICAN EN ALIFATICOS, PROPIEDADE QUIMICAS son HALOGENACION, PROPIEDADE QUIMICAS son COMBUSTION, INSATURADOS pertenece ALQUINOS, PROPIEDADE QUIMICAS son NITRACION, COMPUESTOS formados por HIDROGENO, SATURADOS pertenece ALCANOS, PROPIEDADES FISICAS como DENSIDAD, CICLICO son DE CADENA CERRADA, INSATURADOS pertenece aromaticos o bencenicos, ALIFATICOS proviene su nombre de GRASOS, TRIPLE DE ENLACE ejemplo ACETILENO, PROPIEDADE QUIMICAS son PIROLISIS O CRACKING, ALCANOS tienen PROPIEDADES FISICAS, ALIFATICOS estos a su vez son SATURADOS, ALIFATICOS son DE CADENA ABIERTA, PROPIEDADE QUIMICAS son HALOGENACION, SOLUBLE EN SOLVENTES como BENCENO, PROPIEDADES FISICAS como SOLUBLE EN SOLVENTES