WARNING:
JavaScript is turned OFF. None of the links on this concept map will
work until it is reactivated.
If you need help turning JavaScript On, click here.
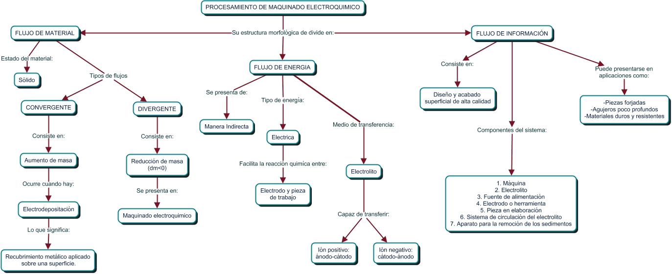
Este Cmap, tiene información relacionada con: Estructura morfologica maquinado electroquimico, PROCESAMIENTO DE MAQUINADO ELECTROQUIMICO Su estructura morfológica de divide en: FLUJO DE MATERIAL, FLUJO DE MATERIAL Tipos de flujos CONVERGENTE, Reducción de masa (dmɘ) Se presenta en: Maquinado electroquimico, Aumento de masa Ocurre cuando hay: Electrodepositación, FLUJO DE MATERIAL Tipos de flujos DIVERGENTE, PROCESAMIENTO DE MAQUINADO ELECTROQUIMICO Su estructura morfológica de divide en: FLUJO DE ENERGIA, Electrica Facilita la reacción quimíca entre: Electrodo y pieza de trabajo, CONVERGENTE Consiste en: Aumento de masa, PROCESAMIENTO DE MAQUINADO ELECTROQUIMICO Su estructura morfológica de divide en: FLUJO DE INFORMACIÓN, FLUJO DE ENERGIA Medio de transferencia: Electrolito, Electrolito Capaz de transferir: Ión positivo: ánodo-cátodo, FLUJO DE ENERGIA Se presenta de: Manera Indirecta, FLUJO DE MATERIAL Estado del material: Sólido, DIVERGENTE Consiste en: Reducción de masa (dmɘ), Electrolito Capaz de transferir: Ión negativo: cátodo-ánodo, Electrodepositación Lo que significa: Recubrimiento metálico aplicado sobre una superficie., FLUJO DE INFORMACIÓN Puede presentarse en aplicaciones como: -Piezas forjadas -Agujeros poco profundos -Materiales duros y resistentes, FLUJO DE ENERGIA Tipo de energía: Electrica, FLUJO DE INFORMACIÓN Componentes del sistema: 1. Máquina 2. Electrolito 3. Fuente de alimentación 4. Electrodo o herramienta 5. Pieza en elaboración 6. Sistema de circulación del electrolito 7. Aparato para la remoción de los sedimentos, FLUJO DE INFORMACIÓN Consiste en: Diseño y acabado superficial de alta calidad