WARNING:
JavaScript is turned OFF. None of the links on this concept map will
work until it is reactivated.
If you need help turning JavaScript On, click here.
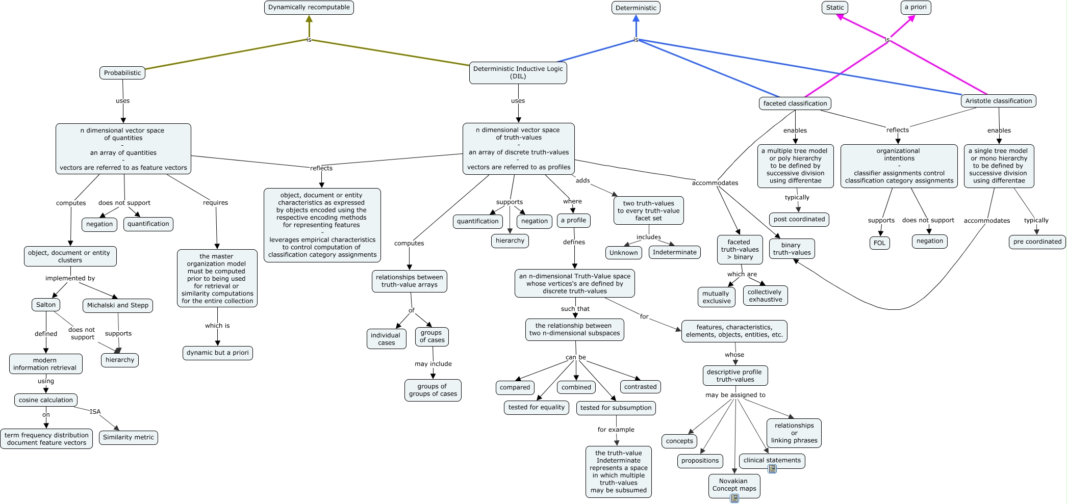
This Concept Map, created with IHMC CmapTools, has information related to: Classification models and methods, organizational intentions - classifier assignments control classification category assignments supports FOL, descriptive profile truth-values may be assigned to clinical statements, Aristotle classification is Static, n dimensional vector space of truth-values - an array of discrete truth-values - vectors are referred to as profiles reflects object, document or entity characteristics as expressed by objects encoded using the respective encoding methods for representing features - leverages empirical characteristics to control computation of classification category assignments, descriptive profile truth-values may be assigned to Novakian Concept maps, descriptive profile truth-values may be assigned to concepts, Probabilistic is Dynamically recomputable, cosine calculation on term frequency distribution document feature vectors, Aristotle classification reflects organizational intentions - classifier assignments control classification category assignments, object, document or entity clusters implemented by Salton, Salton defined modern information retrieval, n dimensional vector space of truth-values - an array of discrete truth-values - vectors are referred to as profiles computes relationships between truth-value arrays, n dimensional vector space of truth-values - an array of discrete truth-values - vectors are referred to as profiles where a profile, organizational intentions - classifier assignments control classification category assignments does not support negation, n dimensional vector space of truth-values - an array of discrete truth-values - vectors are referred to as profiles supports negation, Aristotle classification enables a single tree model or mono hierarchy to be defined by successive division using differentae, faceted classification accommodates faceted truth-values > binary, Deterministic Inductive Logic (DIL) is Dynamically recomputable, n dimensional vector space of quantities - an array of quantities - vectors are referred to as feature vectors reflects object, document or entity characteristics as expressed by objects encoded using the respective encoding methods for representing features - leverages empirical characteristics to control computation of classification category assignments, relationships between truth-value arrays of groups of cases