WARNING:
JavaScript is turned OFF. None of the links on this concept map will
work until it is reactivated.
If you need help turning JavaScript On, click here.
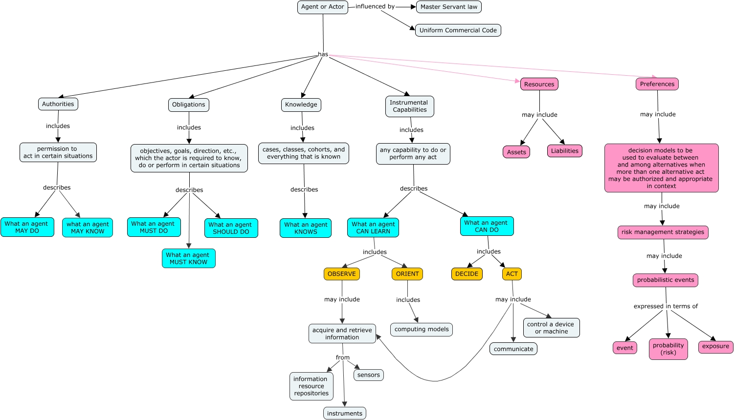
This Concept Map, created with IHMC CmapTools, has information related to: Agent context, Obligations includes objectives, goals, direction, etc., which the actor is required to know, do or perform in certain situations, ACT may include communicate, Agent or Actor has Resources, What an agent CAN DO includes ACT, acquire and retrieve information from information resource repositories, objectives, goals, direction, etc., which the actor is required to know, do or perform in certain situations describes What an agent MUST KNOW, Agent or Actor influenced by Uniform Commercial Code, any capability to do or perform any act describes What an agent CAN DO, acquire and retrieve information from sensors, Resources may include Assets, ACT may include acquire and retrieve information, What an agent CAN LEARN includes ORIENT, Resources may include Liabilities, Agent or Actor has Preferences, cases, classes, cohorts, and everything that is known describes What an agent KNOWS, Agent or Actor influenced by Master Servant law, OBSERVE may include acquire and retrieve information, What an agent CAN DO includes DECIDE, Authorities includes permission to act in certain situations, any capability to do or perform any act describes What an agent CAN LEARN