WARNING:
JavaScript is turned OFF. None of the links on this concept map will
work until it is reactivated.
If you need help turning JavaScript On, click here.
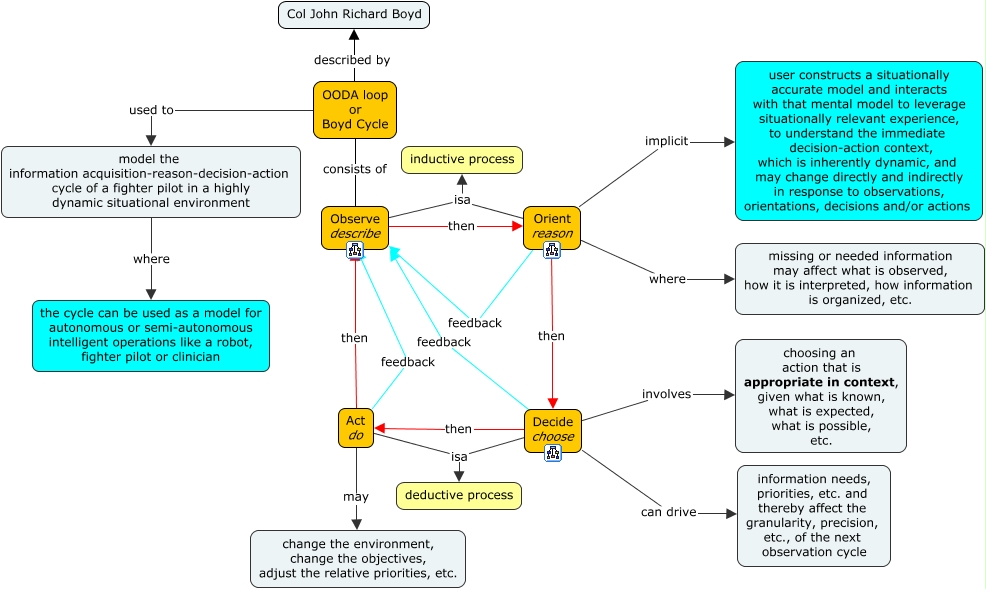
This Concept Map, created with IHMC CmapTools, has information related to: Boyd cycle - basic functionality, OODA loop or Boyd Cycle used to model the information acquisition-reason-decision-action cycle of a fighter pilot in a highly dynamic situational environment, Decide choose then Act do, model the information acquisition-reason-decision-action cycle of a fighter pilot in a highly dynamic situational environment where the cycle can be used as a model for autonomous or semi-autonomous intelligent operations like a robot, fighter pilot or clinician, Act do isa deductive process, Orient reason implicit user constructs a situationally accurate model and interacts with that mental model to leverage situationally relevant experience, to understand the immediate decision-action context, which is inherently dynamic, and may change directly and indirectly in response to observations, orientations, decisions and/or actions, Orient reason feedback Observe describe, Decide choose can drive information needs, priorities, etc. and thereby affect the granularity, precision, etc., of the next observation cycle, Act do may change the environment, change the objectives, adjust the relative priorities, etc., Observe describe then Orient reason, Decide choose feedback Observe describe, Decide choose involves choosing an action that is appropriate in context, given what is known, what is expected, what is possible, etc., Act do feedback Observe describe, Orient reason then Decide choose, Act do then Observe describe, Orient reason isa inductive process, Decide choose isa deductive process, OODA loop or Boyd Cycle consists of Observe describe, Observe describe isa inductive process, OODA loop or Boyd Cycle described by Col John Richard Boyd, Orient reason where missing or needed information may affect what is observed, how it is interpreted, how information is organized, etc.