WARNING:
JavaScript is turned OFF. None of the links on this concept map will
work until it is reactivated.
If you need help turning JavaScript On, click here.
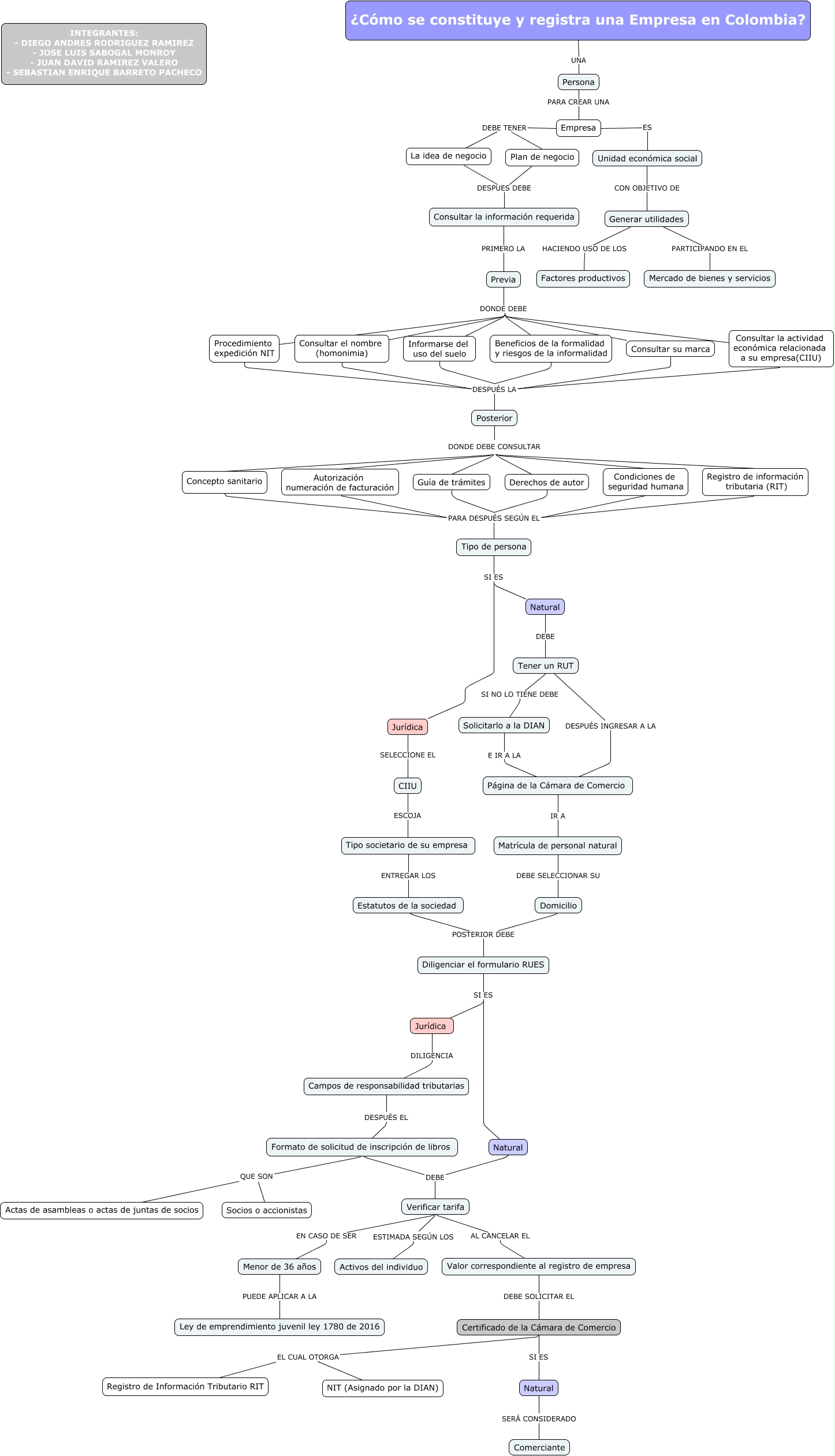
Este Cmap, tiene información relacionada con: Paso a paso para la formalizacion de una empresa en Colombia, Jurídica DILIGENCIA Campos de responsabilidad tributarias, Página de la Cámara de Comercio IR A Matrícula de personal natural, Verificar tarifa ESTIMADA SEGÚN LOS Activos del individuo, Autorización numeración de facturación PARA DESPUÉS SEGÚN EL Tipo de persona, Natural DEBE Tener un RUT, Informarse del uso del suelo DESPUÉS LA Posterior, La idea de negocio DESPUES DEBE Consultar la información requerida, Posterior DONDE DEBE CONSULTAR Concepto sanitario, Derechos de autor PARA DESPUÉS SEGÚN EL Tipo de persona, Actas de asambleas o actas de juntas de socios QUE SON Socios o accionistas, Plan de negocio DESPUES DEBE Consultar la información requerida, Concepto sanitario PARA DESPUÉS SEGÚN EL Tipo de persona, Previa DONDE DEBE Consultar el nombre (homonimia), Empresa DEBE TENER Plan de negocio, ¿Cómo se constituye y registra una Empresa en Colombia? UNA Persona, Tener un RUT SI NO LO TIENE DEBE Solicitarlo a la DIAN, Empresa ES Unidad económica social, Tipo de persona SI ES Jurídica, Jurídica SELECCIONE EL CIIU, Previa DONDE DEBE Beneficios de la formalidad y riesgos de la informalidad