WARNING:
JavaScript is turned OFF. None of the links on this concept map will
work until it is reactivated.
If you need help turning JavaScript On, click here.
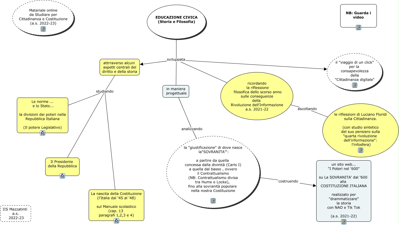
Questa Cmap, creata con IHMC CmapTools, contiene informazioni relative a: Educazione Civica 2022-23, EDUCAZIONE CIVICA (Storia e Filosofia) sviluppata ricordando la riflessione filosofica dello scorso anno sulle conseguenze della Rivoluzione dell'Informazione a.s. 2021-22, la "giustificazione" di dove nasce la"SOVRANITA'": a partire da quella concessa dalla divinità (Carlo I) a quella dal basso , ovvero il Contrattualismo (NB: Contrattualismo divisa tra Hume e Locke), fino alla sovranità popolare nella nostra Costituzione costruendo un sito web... "I Poteri nel '600" su La SOVRANITA' dal '600 alla COSTITUZIONE ITALIANA realizzato per "drammatizzare" la storia con NAO e Tik Tok (a.s. 2021-22), ricordando la riflessione filosofica dello scorso anno sulle conseguenze della Rivoluzione dell'Informazione a.s. 2021-22 ascoltando le riflessioni di Luciano Floridi sulla Cittadinanza. (con studio sintetico del suo pensiero sulla "quarta rivoluzione dell'informazione": l'infosfera), attrraverso alcuni aspetti centrali del diritto e della storia studiando Il Presidente della Repubblica, attrraverso alcuni aspetti centrali del diritto e della storia studiando La nascita della Costituzione (l'Italia dal '45 al '48) sul Manuale scolastico (cap. 13 paragrafi 1,2,3 e 4), EDUCAZIONE CIVICA (Storia e Filosofia) sviluppata il "viaggio di un click" per la consapevolezza della "Cittadinanza digitale", attrraverso alcuni aspetti centrali del diritto e della storia studiando Le norme ... e lo Stato... la divisioni dei poteri nella Repubblica Italiana (Il potere Legislativo), EDUCAZIONE CIVICA (Storia e Filosofia) sviluppata in maniera progettuale, in maniera progettuale analizzando la "giustificazione" di dove nasce la"SOVRANITA'": a partire da quella concessa dalla divinità (Carlo I) a quella dal basso , ovvero il Contrattualismo (NB: Contrattualismo divisa tra Hume e Locke), fino alla sovranità popolare nella nostra Costituzione, EDUCAZIONE CIVICA (Storia e Filosofia) sviluppata attrraverso alcuni aspetti centrali del diritto e della storia