WARNING:
JavaScript is turned OFF. None of the links on this concept map will
work until it is reactivated.
If you need help turning JavaScript On, click here.
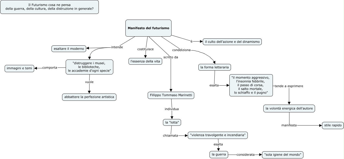
Questa Cmap, creata con IHMC CmapTools, contiene informazioni relative a: futurismo chr, Fillippo Tommaso Marinetti individua la "lotta", la volontà energica dell'autore manifesta stile rapido, Manifesto del futurismo è il culto dell'azione e del dinamismo, "violenza travolgente e incendiaria" esalta la guerra, la guerra considerata "sola igiene del mondo", "distruggere i musei, le biblioteche, le accademie d'ogni specie" vuole abbattere la perfezione artistica, la forma letteraria esalta "il momento aggressivo, l'insonnia febbrile, il passo di corsa, il salto mortale, lo schiaffo e il pugno", "distruggere i musei, le biblioteche, le accademie d'ogni specie" comporta immagini e temi, Manifesto del futurismo intende esaltare il moderno, Manifesto del futurismo costituisce l'essenza della vita, Manifesto del futurismo intende "distruggere i musei, le biblioteche, le accademie d'ogni specie", la "lotta" chiiamata "violenza travolgente e incendiaria", Manifesto del futurismo conddiziona la forma letteraria, Manifesto del futurismo scritto da Fillippo Tommaso Marinetti, "il momento aggressivo, l'insonnia febbrile, il passo di corsa, il salto mortale, lo schiaffo e il pugno" tende a esprimere la volontà energica dell'autore