WARNING:
JavaScript is turned OFF. None of the links on this concept map will
work until it is reactivated.
If you need help turning JavaScript On, click here.
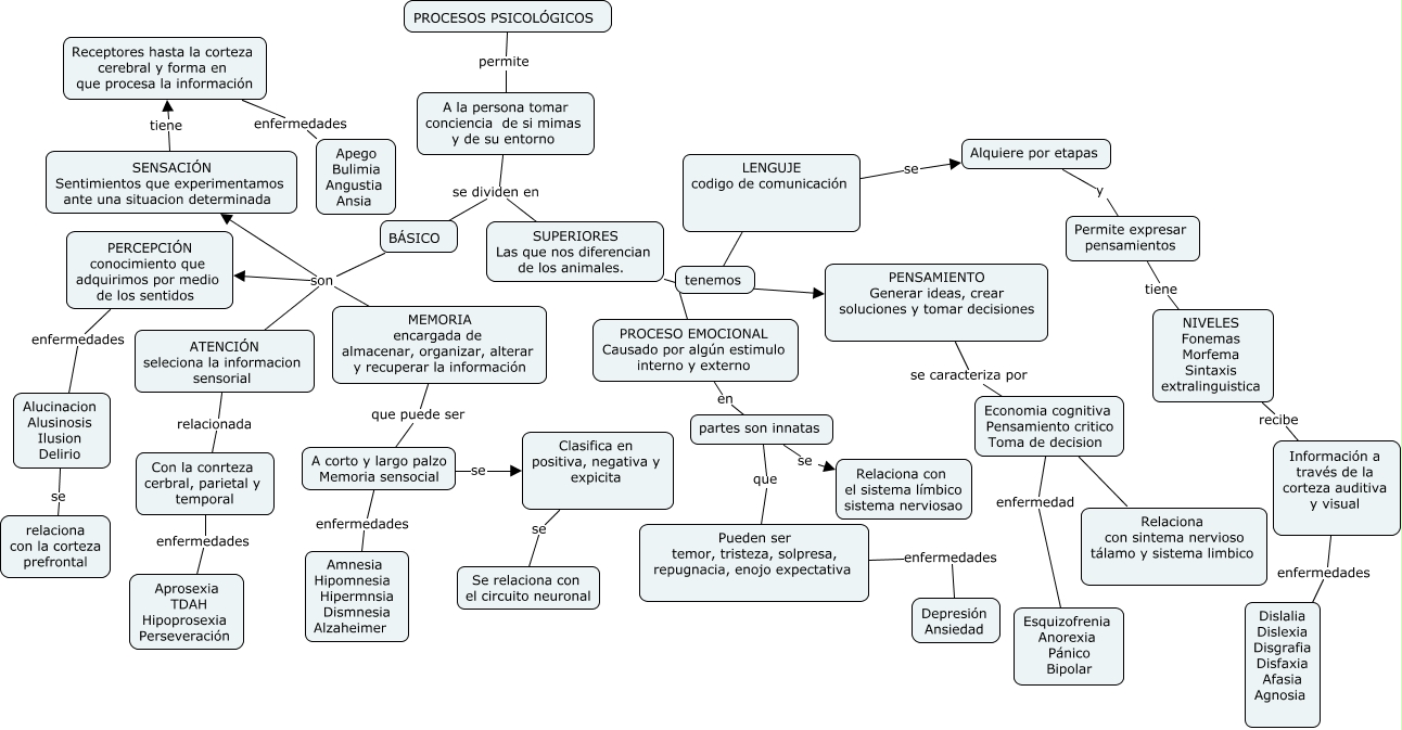
Este Cmap, tiene información relacionada con: PROCESO PSICOLOGICOS BASICOS, Receptores hasta la corteza cerebral y forma en que procesa la información enfermedades Apego Bulimia Angustia Ansia, Alucinacion Alusinosis Ilusion Delirio se relaciona con la corteza prefrontal, BÁSICO son ATENCIÓN seleciona la informacion sensorial, PROCESOS PSICOLÓGICOS permite A la persona tomar conciencia de si mimas y de su entorno, Con la conrteza cerbral, parietal y temporal enfermedades Aprosexia TDAH Hipoprosexia Perseveración, A la persona tomar conciencia de si mimas y de su entorno se dividen en SUPERIORES Las que nos diferencian de los animales., BÁSICO son PERCEPCIÓN conocimiento que adquirimos por medio de los sentidos, partes son innatas que Pueden ser temor, tristeza, solpresa, repugnacia, enojo expectativa, BÁSICO son MEMORIA encargada de almacenar, organizar, alterar y recuperar la información, SUPERIORES Las que nos diferencian de los animales. PENSAMIENTO Generar ideas, crear soluciones y tomar decisiones, PROCESO EMOCIONAL Causado por algún estimulo interno y externo en partes son innatas, Permite expresar pensamientos tiene NIVELES Fonemas Morfema Sintaxis extralinguistica, A la persona tomar conciencia de si mimas y de su entorno se dividen en BÁSICO, ATENCIÓN seleciona la informacion sensorial relacionada Con la conrteza cerbral, parietal y temporal, Economia cognitiva Pensamiento critico Toma de decision enfermedad Esquizofrenia Anorexia Pánico Bipolar, SUPERIORES Las que nos diferencian de los animales. PROCESO EMOCIONAL Causado por algún estimulo interno y externo, Información a través de la corteza auditiva y visual enfermedades Dislalia Dislexia Disgrafia Disfaxia Afasia Agnosia, NIVELES Fonemas Morfema Sintaxis extralinguistica recibe Información a través de la corteza auditiva y visual, Alquiere por etapas y Permite expresar pensamientos, partes son innatas se Relaciona con el sistema límbico sistema nerviosao