WARNING:
JavaScript is turned OFF. None of the links on this concept map will
work until it is reactivated.
If you need help turning JavaScript On, click here.
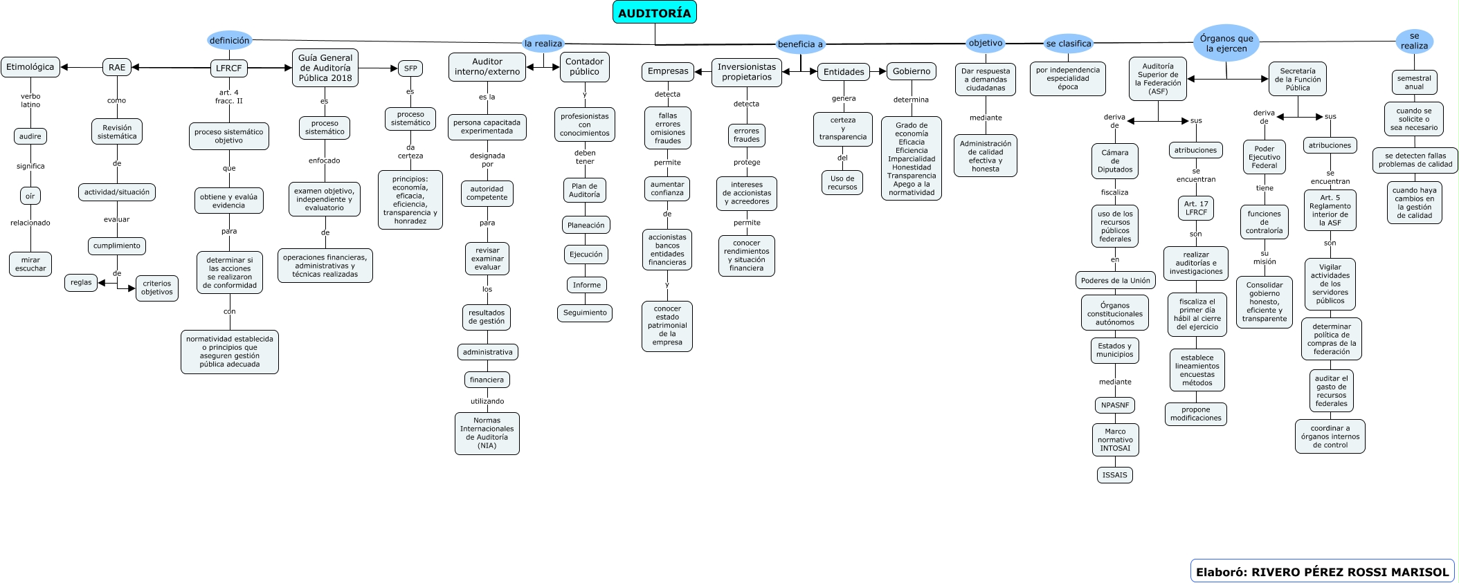
Este Cmap, tiene información relacionada con: Auditoría, LFRCF art. 4 fracc. II proceso sistemático objetivo, proceso sistemático objetivo que obtiene y evalúa evidencia, Art. 5 Reglamento interior de la ASF son coordinar a órganos internos de control, Revisión sistemática de actividad/situación, Secretaría de la Función Pública deriva de Poder Ejecutivo Federal, fallas errores omisiones fraudes permite aumentar confianza, AUDITORÍA beneficia a Entidades, cumplimiento de criterios objetivos, SFP es proceso sistemático, AUDITORÍA se realiza cuando haya cambios en la gestión de calidad, AUDITORÍA beneficia a Inversionistas propietarios, Auditor interno/externo es la persona capacitada experimentada, AUDITORÍA definición Etimológica, Empresas detecta fallas errores omisiones fraudes, Inversionistas propietarios detecta errores fraudes, RAE como Revisión sistemática, certeza y transparencia del Uso de recursos, persona capacitada experimentada designada por autoridad competente, Gobierno determina Grado de economía Eficacia Eficiencia Imparcialidad Honestidad Transparencia Apego a la normatividad, AUDITORÍA definición LFRCF