WARNING:
JavaScript is turned OFF. None of the links on this concept map will
work until it is reactivated.
If you need help turning JavaScript On, click here.
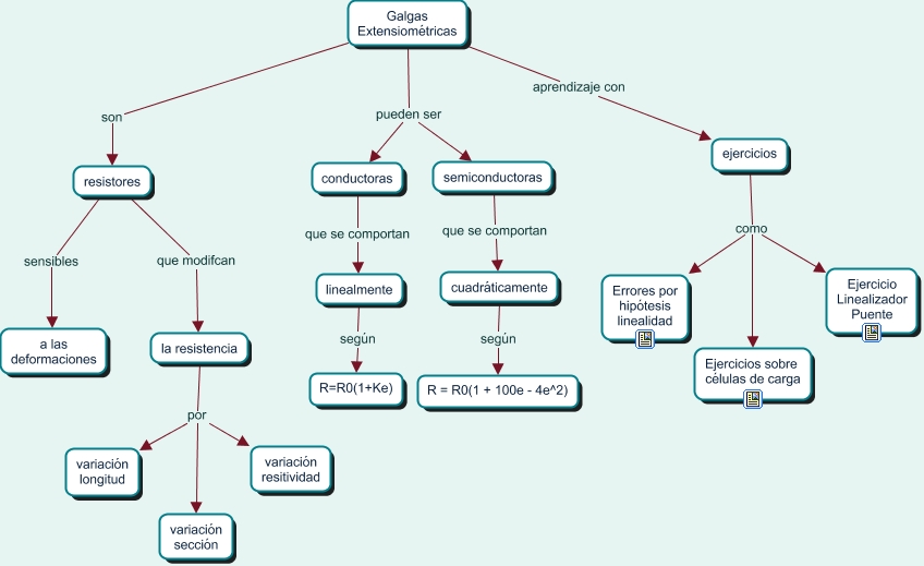
Este Cmap, tiene información relacionada con: 1.- Galgas Extensiométricas, Galgas Extensiométricas pueden ser conductoras, resistores que modifcan la resistencia, ejercicios como Ejercicio Linealizador Puente, Galgas Extensiométricas aprendizaje con ejercicios, resistores sensibles a las deformaciones, cuadráticamente según R = R0(1 + 100e - 4e^2), semiconductoras que se comportan cuadráticamente, la resistencia por variación longitud, Galgas Extensiométricas son resistores, la resistencia por variación resitividad, ejercicios como Ejercicios sobre células de carga, conductoras que se comportan linealmente, ejercicios como Errores por hipótesis linealidad, la resistencia por variación sección, linealmente según R=R0(1+Ke), Galgas Extensiométricas pueden ser semiconductoras