WARNING:
JavaScript is turned OFF. None of the links on this concept map will
work until it is reactivated.
If you need help turning JavaScript On, click here.
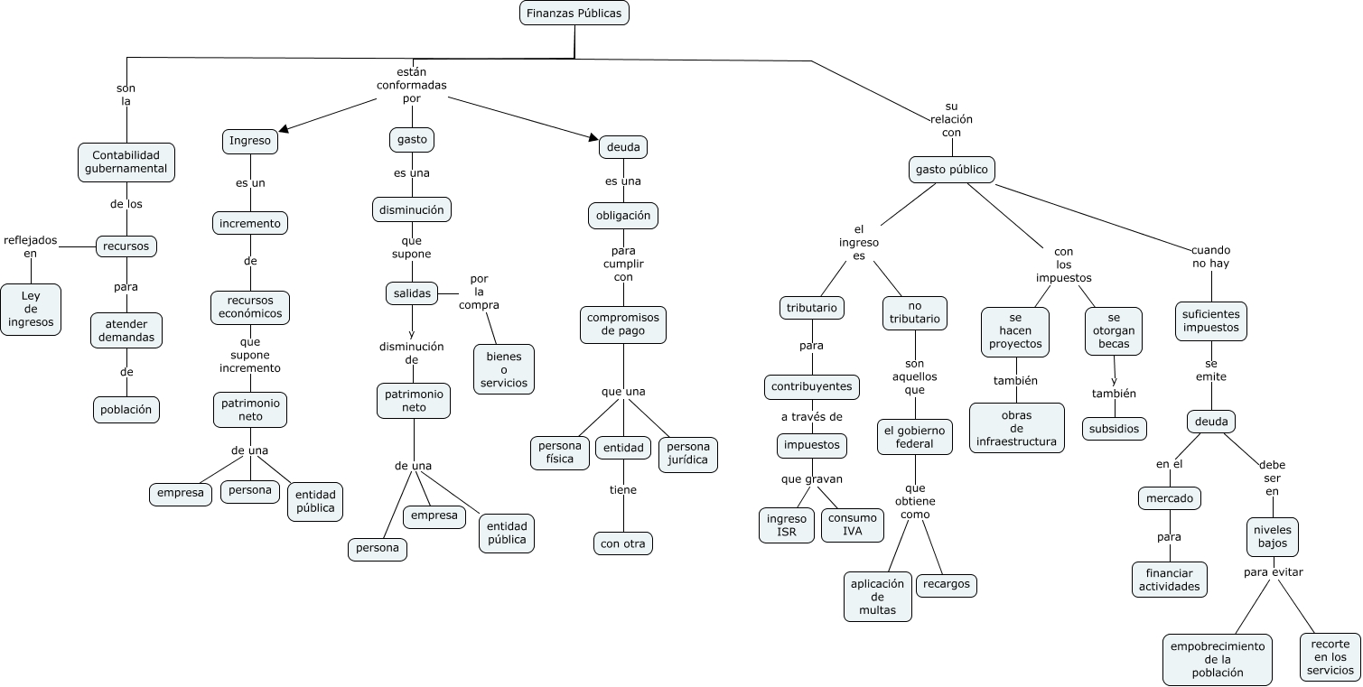
Este Cmap, tiene información relacionada con: Finanzas Públicas, patrimonio neto de una empresa, el gobierno federal que obtiene como aplicación de multas, Ingreso es un incremento, incremento de recursos económicos, gasto público el ingreso es no tributario, deuda debe ser en niveles bajos, el gobierno federal que obtiene como recargos, Finanzas Públicas son la Contabilidad gubernamental, salidas por la compra bienes o servicios, compromisos de pago que una entidad, patrimonio neto de una persona, patrimonio neto de una persona, gasto público con los impuestos se hacen proyectos, gasto público el ingreso es tributario, recursos reflejados en Ley de ingresos, entidad tiene con otra, gasto es una disminución, contribuyentes a través de impuestos, no tributario son aquellos que el gobierno federal, compromisos de pago que una persona física