WARNING:
JavaScript is turned OFF. None of the links on this concept map will
work until it is reactivated.
If you need help turning JavaScript On, click here.
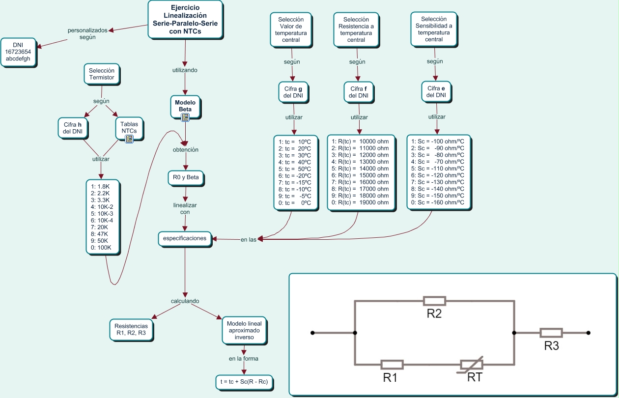
Este Cmap, tiene información relacionada con: 1d.- Ejercicios Linealización NTCs Resistencias en Serie-Paralelo-Serie, especificaciones calculando Modelo lineal aproximado inverso, Cifra e del DNI utilizar 1: Sc = -100 ohm/ºC 2: Sc = -90 ohm/ºC 3: Sc = -80 ohm/ºC 4: Sc = -70 ohm/ºC 5: Sc = -110 ohm/ºC 6: Sc = -120 ohm/ºC 7: Sc = -130 ohm/ºC 8: Sc = -140 ohm/ºC 9: Sc = -150 ohm/ºC 0: Sc = -160 ohm/ºC, Tablas NTCs utilizar 1: 1.8K 2: 2.2K 3: 3.3K 4: 10K-2 5: 10K-3 6: 10K-4 7: 20K 8: 47K 9: 50K 0: 100K, Selección Resistencia a temperatura central según Cifra f del DNI, Selección Termistor según Tablas NTCs, Selección Sensibilidad a temperatura central según Cifra e del DNI, 1: R(tc) = 10000 ohm 2: R(tc) = 11000 ohm 3: R(tc) = 12000 ohm 4: R(tc) = 13000 ohm 5: R(tc) = 14000 ohm 6: R(tc) = 15000 ohm 7: R(tc) = 16000 ohm 8: R(tc) = 17000 ohm 9: R(tc) = 18000 ohm 0: R(tc) = 19000 ohm en las especificaciones, Ejercicio Linealización Serie-Paralelo-Serie con NTCs utilizando Modelo Beta, Cifra g del DNI utilizar 1: tc = 10ºC 2: tc = 20ºC 3: tc = 30ºC 4: tc = 40ºC 5: tc = 50ºC 6: tc = -20ºC 7: tc = -15ºC 8: tc = -10ºC 9: tc = -5ºC 0: tc = 0ºC, 1: tc = 10ºC 2: tc = 20ºC 3: tc = 30ºC 4: tc = 40ºC 5: tc = 50ºC 6: tc = -20ºC 7: tc = -15ºC 8: tc = -10ºC 9: tc = -5ºC 0: tc = 0ºC en las especificaciones, Cifra h del DNI utilizar 1: 1.8K 2: 2.2K 3: 3.3K 4: 10K-2 5: 10K-3 6: 10K-4 7: 20K 8: 47K 9: 50K 0: 100K, Modelo Beta obtención R0 y Beta, Ejercicio Linealización Serie-Paralelo-Serie con NTCs personalizados según DNI 16723654 abcdefgh, especificaciones calculando Resistencias R1, R2, R3, 1: 1.8K 2: 2.2K 3: 3.3K 4: 10K-2 5: 10K-3 6: 10K-4 7: 20K 8: 47K 9: 50K 0: 100K obtención R0 y Beta, Cifra f del DNI utilizar 1: R(tc) = 10000 ohm 2: R(tc) = 11000 ohm 3: R(tc) = 12000 ohm 4: R(tc) = 13000 ohm 5: R(tc) = 14000 ohm 6: R(tc) = 15000 ohm 7: R(tc) = 16000 ohm 8: R(tc) = 17000 ohm 9: R(tc) = 18000 ohm 0: R(tc) = 19000 ohm, Selección Valor de temperatura central según Cifra g del DNI, Modelo lineal aproximado inverso en la forma t = tc + Sc(R - Rc), R0 y Beta linealizar con especificaciones, 1: Sc = -100 ohm/ºC 2: Sc = -90 ohm/ºC 3: Sc = -80 ohm/ºC 4: Sc = -70 ohm/ºC 5: Sc = -110 ohm/ºC 6: Sc = -120 ohm/ºC 7: Sc = -130 ohm/ºC 8: Sc = -140 ohm/ºC 9: Sc = -150 ohm/ºC 0: Sc = -160 ohm/ºC en las especificaciones