WARNING:
JavaScript is turned OFF. None of the links on this concept map will
work until it is reactivated.
If you need help turning JavaScript On, click here.
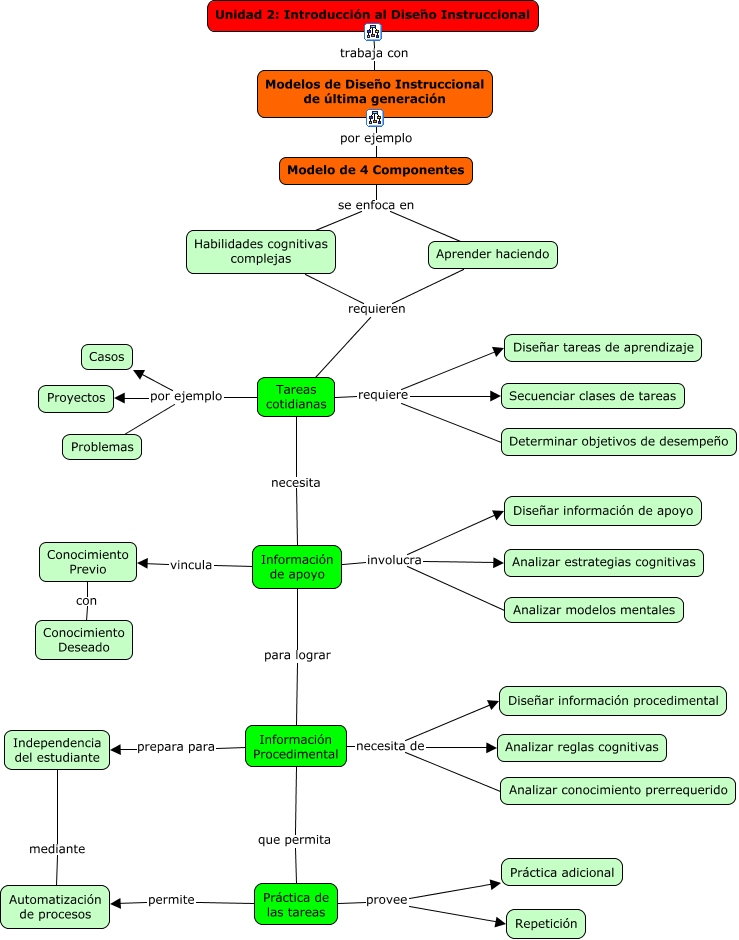
Este Cmap, tiene información relacionada con: 07. 4 componentes, Información Procedimental prepara para Independencia del estudiante, Información de apoyo para lograr Información Procedimental, Tareas cotidianas necesita Información de apoyo, Tareas cotidianas por ejemplo Problemas, Práctica de las tareas provee Práctica adicional, Aprender haciendo requieren Tareas cotidianas, Modelos de Diseño Instruccional de última generación por ejemplo Modelo de 4 Componentes, Información de apoyo vincula Conocimiento Previo, Práctica de las tareas provee Repetición, Información de apoyo involucra Analizar modelos mentales, Habilidades cognitivas complejas requieren Tareas cotidianas, Tareas cotidianas requiere Determinar objetivos de desempeño, Conocimiento Previo con Conocimiento Deseado, Modelo de 4 Componentes se enfoca en Aprender haciendo, Independencia del estudiante mediante Automatización de procesos, Unidad 2: Introducción al Diseño Instruccional trabaja con Modelos de Diseño Instruccional de última generación, Información Procedimental que permita Práctica de las tareas, Tareas cotidianas por ejemplo Casos, Práctica de las tareas permite Automatización de procesos, Información Procedimental necesita de Analizar conocimiento prerrequerido