WARNING:
JavaScript is turned OFF. None of the links on this concept map will
work until it is reactivated.
If you need help turning JavaScript On, click here.
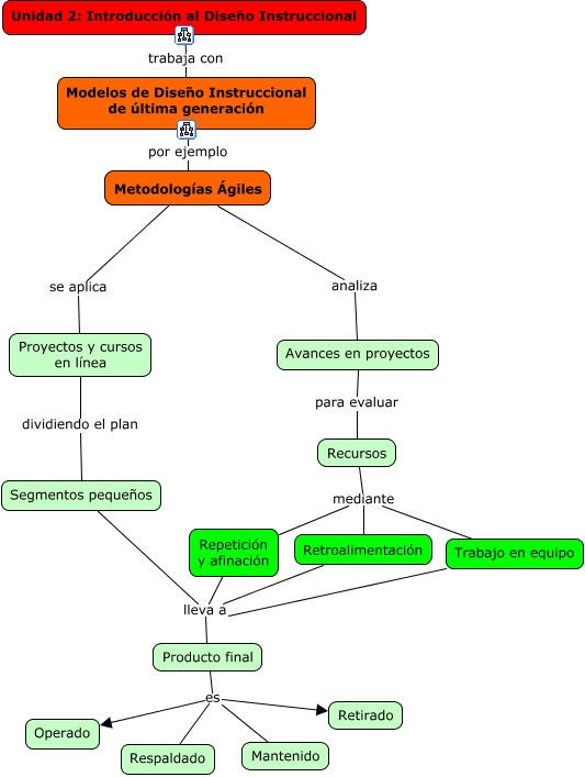
Este Cmap, tiene información relacionada con: 09. Metodologías Ágiles, Modelos de Diseño Instruccional de última generación por ejemplo Metodologías Ágiles, Avances en proyectos para evaluar Recursos, Producto final es Mantenido, Metodologías Ágiles se aplica Proyectos y cursos en línea, Recursos mediante Trabajo en equipo, Metodologías Ágiles analiza Avances en proyectos, Trabajo en equipo lleva a Producto final, Unidad 2: Introducción al Diseño Instruccional trabaja con Modelos de Diseño Instruccional de última generación, Recursos mediante Repetición y afinación, Repetición y afinación lleva a Producto final, Segmentos pequeños lleva a Producto final, Producto final es Operado, Retroalimentación lleva a Producto final, Producto final es Respaldado, Recursos mediante Retroalimentación, Producto final es Retirado, Proyectos y cursos en línea dividiendo el plan Segmentos pequeños