WARNING:
JavaScript is turned OFF. None of the links on this concept map will
work until it is reactivated.
If you need help turning JavaScript On, click here.
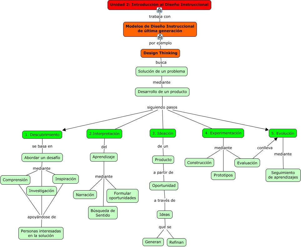
Este Cmap, tiene información relacionada con: 091. Design Thinking, Solución de un problema mediante Desarrollo de un producto, Investigación apoyándose de Personas interesadas en la solución, Abordar un desafío mediante Inspiración, 2.Interpretación del Aprendizaje, Aprendizaje mediante Formular oportunidades, Desarrollo de un producto siguiendo pasos 2.Interpretación, 1. Descubrimiento se basa en Abordar un desafío, Desarrollo de un producto siguiendo pasos 3. Ideación, Modelos de Diseño Instruccional de última generación por ejemplo Design Thinking, Producto a partir de Oportunidad, 4. Experimentación mediante Prototipos, Abordar un desafío mediante Investigación, Evaluación conlleva 5. Evolución, Inspiración apoyándose de Personas interesadas en la solución, Desarrollo de un producto siguiendo pasos 4. Experimentación, Desarrollo de un producto siguiendo pasos 5. Evolución, Ideas que se Refinan, 3. Ideación de un Producto, 4. Experimentación mediante Construcción, Aprendizaje mediante Búsqueda de Sentido